Review of the DCJ Complaint System in respect of its Aboriginal Child Protection functions 6 November 2024
PDF - 18MB
This special report was completed as part of the NSW Ombudsman's community services complaint system review function. It follows a comprehensive review of the Department of Communities and Justice (DCJ) system for handing complaints from, or concerning Aboriginal children in the child protection system. It makes recommendations to improve DCJ's complaint handling system at a foundational level, starting with a recommendation that DCJ develop a plan for overarching system reform.
This is a report about the NSW Ombudsman’s review of the Department of Communities and Justice (DCJ) system for handling complaints from, or concerning, Aboriginal children and young people in the child protection system.
A key objective of this review was the inclusion of Aboriginal people – to seek and hear Aboriginal voices on their experience of navigating DCJ’s complaint system. The views expressed by Aboriginal people are incorporated throughout the report – our observations chapters start with the key messages we heard, and we have taken into account the constructive suggestions Aboriginal people shared with us when developing our recommendations for how the DCJ complaint handling system could be improved.
The NSW Ombudsman is an independent integrity agency that pursues fairness for the people of NSW. We strive to ensure that those entrusted with public power and resources fulfil their responsibilities and treat everyone fairly. A particular role is to review how community services are delivered to children and families in NSW, including community services that are provided by DCJ, as well as non-government service providers that receive funding or authorisation from DCJ. Section 14 of the Community Services (Complaints, Reviews and Monitoring) Act 1993 (CS CRAMA) provides that one of our functions in this role is to review and report on the systems of community service providers for handling complaints.
Complaint system reviews are improvement focused. They take a system-wide look at how an agency’s administrative practices should or could be improved to achieve better complaint handling services and outcomes.
This review focused on understanding DCJ’s child protection complaint handling system and how effectively it handles complaints from Aboriginal children and families. We looked at the foundational elements underpinning the system, and how well the system is administered in practice. In doing so, we also focused closely on the qualitative experiences of Aboriginal children and young people, and their families, carers and communities, in the child protection and out-of-home care (OOHC) system.
DCJ manages a complex, decentralised complaint system that lacks integration, coordination and consistency. Although there is a central complaint ‘clearing house’ function in the Enquiry, Feedback and Complaints Unit (EFCU), it is poorly resourced and there is limited awareness of its existence or role, even among DCJ staff.
The system is not sufficiently culturally attuned to the needs of Aboriginal complainants and is not adequately accessible to Aboriginal people. Fear of, and experience of, retribution or detrimental action³ following a complaint is a significant issue that must be addressed. There is considerable work to be done to improve the accessibility of the complaints system generally, which is undermined by low levels of awareness (particularly in relation to the centralised complaint handling unit), inadequate promotion, distrust in the process and the need for assistance to complain.
Complaint management is marked by uneven performance. Complaints are too easily lost in the system and communication with complainants is patchy at all stages, including acknowledging complaints, providing updates, notifying finalisation, and advising of review options. Too many complaints take too long to resolve (even acknowledging the complexity of handling complaints in a child protection environment), and double-handling can be confusing for complainants.
There are some significant gaps in the foundational elements that underpin DCJ’s complaint handling system. The results of a DCJ staff survey conducted for this review support the view that it has insufficient workforce capacity to handle and resolve all the complaints it receives.
Complaint handling policies and procedures, while generally consistent with Effective Complaint Handling Guidelines, are not adequately integrated and utilised by staff, and key casework policies for Aboriginal people, such as the Aboriginal Case Management Policy, are silent on complaint rights and process. Complaint handling is further challenged by aging or non-existent records and case management systems (both for managing complaints and producing quality data to identify system issues and underpin improvement activities). Quality assurance processes are patchy. Except in a small number of matters (where escalation has occurred or a specialist unit is involved), there is no mechanism for independent investigation of a complaint outside the local area. This is particularly unacceptable in a complaint system that has the role of resolving complaints about adverse administrative decisions that are not currently reviewable by a formal internal review process.
While many committed and talented DCJ staff handle complaints relating to Aboriginal children, their work can be complex, sensitive, and emotionally challenging. Many staff responding to our survey said they lacked full confidence in handling complaints from Aboriginal people. DCJ staff training in complaint handling is inadequate, with low levels of awareness at the Community Service Centre (CSC) level of procedures to be followed when a complaint is made, low uptake of existing training across the agency, and staff indicating they would benefit from further complaint handling training. Further work is required in DCJ to increase involvement of Aboriginal staff in complaint handling.
An area of particular concern is that cultural or unconscious bias affects how some DCJ staff view and handle complaints from Aboriginal people. We heard accounts of bias and retribution in the DCJ staff survey and from Aboriginal stakeholders, and of Aboriginal people being afraid to complain or speak up for fear of retribution, concern that a complaint would not be taken seriously or that a complaint would lead to being labelled as a ‘troublemaker’. The immense power imbalance between the state and an Aboriginal person in the NSW child protection environment was well articulated by the Family is Culture Report and is a critical issue for DCJ that extends well beyond complaint handling. As in many other areas of child protection, this must be acknowledged and addressed for the system to operate well for Aboriginal people.
DCJ has a process for receiving complaints about its service providers and ensuring contract management issues that arise in complaints can be dealt with by contract managers. However, the contract manager role in complaints appears ‘light touch’, as is EFCU’s quality assurance of the response. The forms included in the comprehensive suite of guidelines maintained by Partnerships Directorate were not once used in the sample we reviewed. DCJ could do more to ensure the quality of complaint handling involving service providers.
It has been five years since the Family is Culture Report was published. Recommendation 10 of that report contemplated a review of the DCJ complaint system with a view to developing a complaints system that is transparent and accessible; child-friendly; empowered to resolve complaints adequately; developed in consultation with Aboriginal communities; and supported by a Charter of Rights and Responsibilities for Aboriginal Families. It also contemplated the employment of Aboriginal staff in key roles in the complaint space. DCJ has charters of rights in place for children, care leavers and carers, but not for parents. Its system continues to have issues of accessibility and lacks transparency, with deficits in record keeping and the information provided to people about and during the complaint process. It cannot yet be said to have reached the goals of being adequately culturally appropriate and child-friendly. DCJ has partially implemented the recommendation of employing Aboriginal people in some key complaint handling roles, but key components of its wider complaint handling system have not achieved that goal.
We have made 58 recommendations to improve DCJ’s complaint system at a foundational level, starting with a recommendation that DCJ develop a plan for overarching system reform. This includes building a culturally competent and well supported complaint handling workforce, addressing retribution issues, establishing a centralised complaint investigation function, better integrating its policies and procedures, adopting fit-forpurpose case management system and data analysis functions, addressing accessibility barriers and improving complaint resolution practices. Many of the recommendations in this report will have wider application and benefit all complainants. However, at all times during planning and implementation, DCJ should consult with Aboriginal stakeholders and ensure that the experiences of Aboriginal people are front of mind.
A well-functioning complaint handling and review system is vitally important in the child protection and OOHC system. Fundamental reform is needed to put in place the essential foundations for a complaint handling system that will better serve Aboriginal children and families.
The priority should be embedding a positive and culturally attuned complaint handling culture, building workforce capacity and ensuring staff have the resources they need to effectively handle complaints. Aboriginal people also told us, and we agree, that urgent work is needed to ensure better promotion of complaint rights and processes, improvements to response times and communication, greater impartiality and independence in DCJ complaint handling, greater accountability for complaint outcomes and increased support for children and families.
The recommendations that follow aim to address these fundamental reform steps, and some of the more granular improvements suggested throughout this report. Many of the recommendations cut across several key areas for reform. When implementing these recommendations, DCJ will need to ensure it engages in genuine consultation with key Aboriginal stakeholders.
The recommendations below are strongly focused on system improvement. We recognise that these recommendations, if fully implemented, would involve additional cost to DCJ. This has been carefully weighed in our formulation of recommendations and is not taken lightly.4
DCJ will need to begin by developing a comprehensive plan to address the issues in this report. It is also appropriate that DCJ publish a response to the central conclusion of this report: that the DCJ complaint system is failing to adequately cater for Aboriginal complainants.
A Reform plan
1. DCJ should:
A Public statement
2. In the meantime, the DCJ Executive should within 1 month of the tabling of this report publish its response to the central finding that the DCJ complaint system is failing to adequately cater for Aboriginal complainants in the following ways:
DCJ should begin work as soon as possible to put in place a coherent, integrated complaint handling policy framework, as this will underpin the other work (including training and workforce development) that must follow. More can be done to integrate complaint and casework policies, for example in the Aboriginal Case Management Policy which is silent on complaint rights and process. DCJ’s numerous complaint handling areas each have their own complaint handling policies, some of which are not well known or used, and it is not always clear which policy should have precedence in the event of a conflict. The framework should describe all elements of the complaint framework and how they interact.
In concert with this, DCJ needs to take steps to build a fit-for-purpose complaint management system and database that embeds its policy framework, with workflows that will enable staff to better record, manage, track and quality assure complaints. It should also be capable of producing high quality ‘single source of truth’ complaint data for reporting and improvement purposes. In doing so, it should address the existing data and recording system weaknesses identified in this report. Benchmarks should be fit-for-purpose, measured and reviewed regularly with a view to continuous improvement.
Integrated policy framework
3. DCJ should develop a single framework document for child protection complaints that describes all elements of the complaint framework and how they interact with all policies relied upon by staff during complaint handling to ensure the policies interact seamlessly.
4. The policy should include specific content on handling complaints from Aboriginal people in a culturally appropriate, child friendly and trauma-informed way.
5. The framework should be fully consistent with the NSW Ombudsman’s Commitments to Effective Complaint Handling.
6. The framework should include complaint policies, units and pathways, mandatory training, quality assurance, a no-retribution (safe complaints) strategy, and support, escalation, quality assurance and review options for complainants.
7. In consultation with Aboriginal stakeholders, DCJ should amend the Aboriginal Case Management Policy, to ensure it contains appropriate references to complaint rights.
8. DCJ should provide clear guidance to staff on managing complaint issues that potentially intersect with concurrent court proceedings, and in particular to inform staff that court proceedings alone are not a reason to refuse or close a complaint prematurely.
9. DCJ should make any further discrete adjustment to its policies and templates, as suggested in this report.
A Centralised data and case management system
10. DCJ should work towards:
11. These systems should be designed to overcome weaknesses in the current DCJ system, such as:
12. DCJ should ensure that complaint handling staff have operational access to complaint information, subject to privacy and retribution considerations (with the aim of ensuring people do not need to repeat their story, and that complaint handling is not siloed).
Benchmarks
13. DCJ should consider reducing its acknowledgement KPI from 5 working days to 3 working days to be consistent with the relevant Australian Standard (AS 10002:2022).
14. DCJ should review its framework of complaint handling performance benchmarks/KPIs to ensure these are in place and measured for all stages of the complaint process, particularly in districts and specialist units.
15. Data on compliance with those benchmarks should be regularly collected and consolidated, under a structured program that requires regular Executive review of the data, including to identify systemic complaint issues or patterns.
16. DCJ should consult with Aboriginal people to explore culturally safe and trauma-informed ways to seek feedback from Aboriginal people about their complaint experiences.
17. Partnerships Directorate should remove the incorrect reference to an Ombudsman ‘requirement’ to close cases within 25 days of receipt.
DCJ must address the interlinked issues of workforce capacity, cultural bias, and detrimental action explored in this report. DCJ will need a comprehensive response to the issue of detrimental action associated with complaints (a ‘safe complaints’ framework).
The starting point for DCJ must be that detrimental action, and the fear of it, is a concern repeatedly raised by Aboriginal people and that it will not be tolerated in any form. DCJ must train its staff to recognise and report detrimental action. Its integrated policies must include a framework for preventing, identifying and responding to detrimental action fears, both as an accessibility issue and during the handling of a complaint in a culturally attuned and trauma-informed way.
Where detrimental action is suspected or alleged, there should be clear processes for protecting complainants, and investigating allegations. Where detrimental action is substantiated, there must be processes for ensuring accountability for the detrimental action. DCJ’s commitment to preventing and responding to detrimental action must be communicated to Aboriginal people, and it must demonstrate that commitment and accountability in its actions. It should consider offering call recording to any Aboriginal people who want it.
Comprehensive safe complaints framework
18. The DCJ Executive should develop a comprehensive framework to identify and manage fears, risks and allegations of detrimental action. This should include:
19. DCJ should adjust complaint intake procedures (across all DCJ units that may receive complaints) to include guidance for staff on how to ask complainants, in a safe way, to share any detrimental action concerns and put appropriate safeguards in place.
20. DCJ should revise referral and response forms to ensure that they ask and record detrimental action management information.
21. DCJ should develop a separate training module on identifying, preventing, detecting and handling detrimental action allegations. Completion of the module should be mandatory for caseworkers and specialist complaint staff, and be made available to other DCJ staff, both as induction and refresher training.
22. DCJ should review the Code of Ethical Conduct to decide if additional guidance on detrimental action offences or managing detrimental action fears, risks and allegations is required.
23. Once DCJ’s framework is in place, DCJ should consult with Aboriginal people on a communication plan to effectively and appropriately assure Aboriginal people of its commitment to preventing detrimental action and encourage them to contact EFCU and explain any concerns they have about complaining.
24. Retribution framework communication should include messaging for the general public, including on the DCJ website, and in interactions with complainants. DCJ should consider separate messaging to reassure Aboriginal children and young people.
Many committed and talented DCJ staff undertake complaint handling functions, and their work is complex and challenging. However, DCJ staff do not currently have the resources necessary to deliver a complaint handling service that meets the needs of Aboriginal children and families.
DCJ must urgently address the issue of cultural bias in complaint handling. Noting that it has established an anti-racism taskforce, it should ensure that any wider initiatives to address cultural bias include a focus on complaint handling. Positive, culturally attuned complaint handling should be modelled and recognised by the Executive.
Complaint handling would benefit from greater use of cultural supports, including more Aboriginal people in complaint handling, liaison, advice and support roles. Intake and complaint resolution processes should include steps for identifying, recording and responding to cultural support needs. DCJ should also look at ways to support advocacy services to assist people with cultural support to pursue a complaint.
Complaint handling is challenging and DCJ staff survey respondents told us they are not confident in handling complaints from Aboriginal children and adults. Staff should be comprehensively trained in DCJ’s new integrated complaint handling and retribution framework, starting with how to recognise a complaint (versus, for example, a genuine enquiry or request for service) as well as matters that should be handled via a complaint process rather than casework services.
The recommendations in this section focus on workforce culture and training. Many of the other recommendations in this report, if effectively implemented, should also help lift workforce capacity (particularly those relating to retribution, investigations and review functions, and quality assurance generally, which are an essential link in the workforce performance improvement chain).
Culture
25. The DCJ Executive should develop and implement a strategy to address issues concerning cultural and unconscious bias discussed in this report.
26. The DCJ Executive should actively and regularly, promote and demonstrate the value of highquality complaint handling and recognise good complaint handling by staff.
27. DCJ should strive to increase the number of Aboriginal staff involved in complaint handling, whether directly or in supporting liaison roles.
Training
28. DCJ should make complaint handling training in THRIVE mandatory for all staff whose roles involve interactions with complainants (appropriate to the role and extent of responsibilities for complaint handling).
29. DCJ should develop a training program that is specially tailored to its complaint work, to include the following elements:
30. DCJ should provide comprehensive training to all staff on its new integrated complaints and retribution policies, once developed. In the meantime, DCJ should raise awareness of existing complaint handling policies at all levels in districts and CSCs.
DCJ needs an internal investigation process that is separate and operates independently from the unit complained about, so that complaints can be investigated by a person with no prior involvement in the matter complained of, and where appropriate, outside the district complained of. Arm’s length complaint investigation is an important principle of complaint handling generally but particularly important in the DCJ context, given stakeholder and staff survey responses about the bias that can occur at the local level.
It is also timely to consider whether complaints about some decisions might be better served by a more formal internal review function, adjacent to the complaint handing function.
Investigation
31. DCJ should implement a process for independent internal handling and investigation of complaints by a suitably qualified person outside of the district that is subject of the complaint. In doing so, DCJ should examine options for establishing a central investigation function, located in either EFCU or another central unit such as the OSP, with additional resourcing.
32. In the meantime, DCJ should formalise a process for EFCU to recommend independent investigation of a complaint by a staff member in another district or unit. The policy should include guidance on when independent review should be available, which may include situations where:
Review
33. DCJ should also consider implementing a formal internal review process for decisions that would be better suited to internal review than a complaint process. In doing so, DCJ should consult with legal services, such as the Aboriginal Legal Service and Legal Aid, to identify which types of decisions could be suited to such an internal review process (an example that could be considered are decisions about what is included in a Leaving Care Plan or that relate to financial support).
DCJ can do more to make its complaints system more responsive and to achieve better outcomes and experiences for Aboriginal people. This includes ensuring that all complaints are properly categorised, acknowledged, and quality assured. Communication must improve, particularly in terms of updates if an extension of time is granted or resolution is delayed, advising complaint outcomes (even if the outcome is that there will be no further action) and providing meaningful reasons for any decisions.
Intake
34. EFCU should adjust its practices to ensure that complaints are not miscategorised as enquiries (taking into account any preference of the Aboriginal person, e.g., if they expressly state they are not making a complaint but rather an enquiry).
35. DCJ should have a consistent practice of ensuring that all complaints from Aboriginal people (including complaints of a kind that would previously have been miscategorised as enquiries) are followed up to ensure that an outcome has been communicated to the complainant (including if the outcome is that no further action is to be taken).
36. DCJ should develop guidance and training for staff, particularly casework staff, about how to recognise complaints and distinguish them from other casework interactions.
37. DCJ should ensure staff have clear guidance for identifying and responding to complaints that:
38. Complaint handling forms and templates should prompt DCJ staff and/or service provider staff involved in the complaint to consider and record:
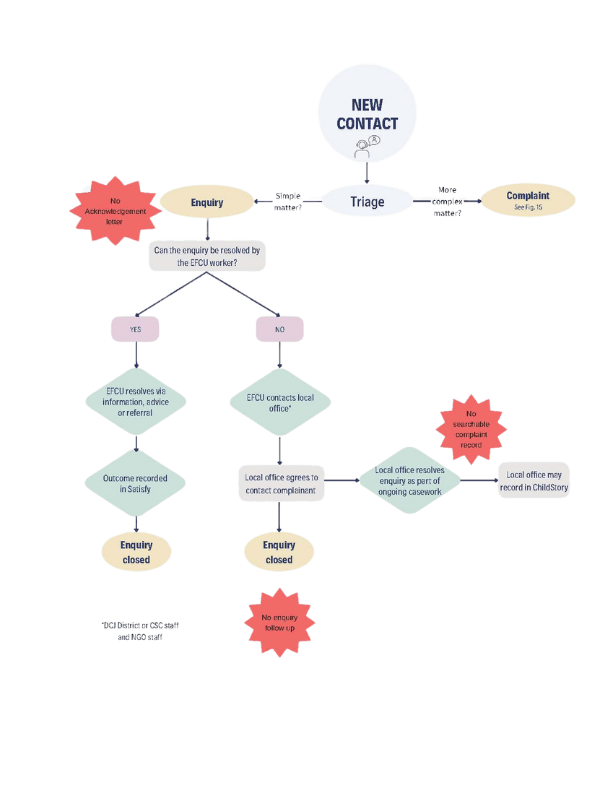
39. The registers used by contract managers to record contracting complaints should be amended to include unique identifiers and fields recording Aboriginality.
40. DCJ should conduct quality assurance to ensure staff guidance on intake processes (including when to notify EFCU of the complaint) is understood and followed consistently in the multiple DCJ units that receive and handle complaints.
Progress and outcomes
41. DCJ should review and improve its processes for communicating both progress updates (particularly if there is a delay) and complaint outcomes (including closure outcomes) to complainants.
42. Where a complaint handling unit declines to implement an EFCU recommendation for the handling of a complaint, reasons should be fully recorded in the complaint response form.
DCJ needs to strengthen its ‘light touch’ centralised quality assurance (QA) processes to secure better experiences and outcomes for complainants, improve consistency of complaint handling across DCJ units, and influence ongoing workforce development.
DCJ needs to integrate these quality processes and its quality benchmarks with other complaint handling steps to achieve increased consistency, compliance, staff confidence, transparency and accountability. QA processes should be aligned with its retribution framework and be able to detect conscious or unconscious bias in decision-making and treatment of Aboriginal people.
Records
43. DCJ should develop a more comprehensive and structured process for recording complaint information, at the district and CSC level and in their responses to EFCU. Complaint information that should be recorded includes:
44. Districts and EFCU should ensure that all substantive complaint issues are addressed.
45. DCJ should develop and implement processes for ensuring all instances of unsatisfactory performance or misconduct are appropriately referred for further action and recorded.
Quality assurance
46. DCJ should develop a QA process to ensure that complaints from Aboriginal people are satisfactorily managed.
47. In the meantime, EFCU should more closely monitor the adequacy of response forms and escalate as appropriate. Consideration should be given to whether the EFCU lead responsible for any QA of district responses should be at an equivalent or more senior grade with the district staff signing off on complaint responses. Its independent reporting line to the Executive should be maintained (i.e., outside child protection and housing business lines).
48. Subject to extensive consultation with Aboriginal communities and legal and clinical experts, DCJ should explore the viability of options for piloting the use of ‘opt in’ audio recording in complaint handling at the district and CSC level, particularly for escalated complaints (i.e., allowing recording if an Aboriginal person asks for it).
49. An opt in audio recording pilot (if any) should involve consultation with its Ngaramanala Aboriginal Knowledge Program to help ensure an informed dialogue between DCJ and Aboriginal communities on Indigenous data sovereignty and Indigenous governance.
50. DCJ should build complainant satisfaction and feedback into ongoing evaluation and improvement processes. A written policy should set out how, when and by whom complainant satisfaction surveys will be conducted, and how the results will be circulated and considered. Any surveys should collect Aboriginality and other demographic information.
Creating a complaint-handling system where Aboriginal people feel safe to complain about issues relating to Aboriginal children in child protection and OOHC is both immensely challenging and critically important. There is more that DCJ can do and most of the recommendations in this report will serve this goal in some way. This is because a system will not be accessible if it is not trusted to respond to complaints in a way that is culturally attuned, responsive to complainant needs and barriers, and results in fair outcomes and experiences.
In addition to these fundamental reforms, DCJ needs to address a specific accessibility problem, that EFCU’s central role in DCJ complaint handling is undermined by its low profile, internally and externally, and its limited resources. A communications campaign is needed to raise awareness of EFCU (particularly among advocacy and support services) and more actively promote complaint handling rights and pathways to Aboriginal children and families, particularly at key touchpoints in casework processes. DCJ should develop a charter of rights for families, as initially recommended in the Family is Culture Report, improve its website information, and develop resources that are specifically targeted to Aboriginal people.
Finally, we heard repeatedly from stakeholders that the key to better accessibility is an empowered and resourced network of advocates and support people who can help Aboriginal people to complain. DCJ should explore options for it to enable and support NGOs, advocacy services, and Aboriginal community organisations to assist people to access its complaint system.
Enabling and promoting complaints
51. DCJ Executives and managers should promote and reward a culture whereby staff actively identify complaint accessibility barriers and support people to complain.
52. DCJ should undertake a communications campaign to explain and promote its complaint handling system to Aboriginal people. This includes developing and distributing, through multiple avenues, promotional materials that are:
53. DCJ should enhance the presentation of complaint pathways and processes on its website, with a particular focus on providing clearer and consistent information and assurances for Aboriginal people.
54. DCJ should identify additional key touchpoints where Aboriginal children, young people and families should be reminded of their complaint rights and processes, including:
55. DCJ should take action to raise the profile of EFCU both internally and externally. Actions that can be taken include:
56. DCJ should implement the recommendation of the Family is Culture Report to develop, in consultation with Aboriginal people, a Charter of Rights and Responsibilities regarding service delivery standards and the right to complain.
57. DCJ should explore options for it to enable and support NGOs, advocacy services and Aboriginal community organisations to assist people to access its complaint system. This should include consideration of suggestions made by Aboriginal people in this report for improving accessibility through community nominated complaint advocates (i.e., who are authorised and trusted by each community).
58. DCJ should promote, and require its funded service providers to promote, the right to complain about a funded service provider directly to DCJ where the person does not feel comfortable complaining, or has already complained, to the service provider in the first instance.
1. This review looked at the Department of Communities and Justice (DCJ) system for handling complaints from, or concerning, Aboriginal children and young people in the child protection system.
2. The review focused on:
3. We also considered Recommendation 10 of the Family is Culture independent review of Aboriginal child protection arrangements in NSW (which recommended in 2019 that DCJ review its complaint handling system) and relevant internal and external DCJ system reviews since that time.
4. The review team collected information from a range of sources as described in Table 1 below. This information was then evaluated against accepted complaint handling benchmarks (listed on the following page) to assess how well DCJ serves the needs of Aboriginal children and families and opportunities for system improvement.
Table 1 - Information gathering and analysis
Desktop review | A desktop review was conducted of previous reviews and enquiries of the child protection and OOHC system that had considered complaint handling processes. Some of the more recent of these are described at page 27. |
Stakeholder engagement | We sought the views of a range of Aboriginal stakeholders and various legal services that represent Aboriginal clients listed at Appendix B. Engagement included forums, workshops and meetings that together involved over 100 Aboriginal people, including families and caseworkers, in the child protection system. |
Notices to Produce | We issued 5 formal statutory notices to DCJ requiring it to provide relevant information and documents, including data, answers to questions, and complaint files for review. |
Voluntary interviews | We conducted voluntary audio recorded interviews with staff from 4 DCJ district offices to better understand local complaint handling practices (including staff in positions of Director of Community Services, Manager Client Services and Manager Casework). |
Meetings and briefings | We conducted meetings with DCJ staff in various teams and units, including staff in the Enquiry Feedback and Complaints Unit (EFCU), Child Protection Helpline, Community Services Issues Management (CSIM) team and Cross Cluster Operations and Business Support (CCOBS) unit, the Prudential Oversight team and the Office of the Senior Practitioner (OSP), the Transforming Aboriginal Outcomes (TAO) division and various DCJ staff working on projects (associated with child rights and DCJ’s website). |
DCJ staff survey | We issued a 40-question survey5 to around 4,000 DCJ staff, which returned 357 completed responses (for survey and distribution process, see Appendix C). |
Website review | We reviewed DCJ’s website information relating to complaint handling. |
File sampling | We conducted in-depth file reviews of 133 complaint files from EFCU, 38 files from CSIM, and 45 files from contract management teams, collated by the Prudential Oversight team. Details of the sample selection process can be found at Appendix D. Limited record keeping practices in districts meant we did not sample complaint files managed at the local level (i.e., managed without EFCU’s involvement). We also conducted a review of 78 of our own complaint files. |
Other oversight agencies | We met with the NSW Audit Office, which was conducting a child protection system performance review at the time (regarding the scope of our respective reviews), the NSW Office of the Children’s Guardian (for context about its related oversight activities) and the NSW Office of the Advocate for Children and Young People (ACYP) (from whom we obtained transcripts of interviews with Aboriginal children which had included questions about their views on DCJ’s complaint handling system). |
5. DCJ complaint handling was assessed against complaint handling standards. They include:
6. We also considered DCJ’s internal complaint handling policies and procedures, examining both their adequacy and staff compliance with them. These policies include:
7. The review also had regard to Recommendation 10 of the Family is Culture Report9 and complaint handling expectations set out in the OCG’s Child Safe Standards (Standard 6)10 and the National Office for Child Safety’s (NOCS) Complaint Handling Guide.11
8. Some of the good complaint handling principles and practices that are particularly relevant to the observations in this review have been listed at the beginning of each Observations chapter
9. Case studies are included throughout the report to illustrate our observations about DCJ’s complaint handling practices and the experiences of Aboriginal people. All case studies have been de-identified and all names used in the case studies are pseudonyms.
10. Each case study includes enough information to illustrate the issue being discussed in the text that precedes it in the report. It is important to note that the issue raised in a case study may not be indicative of all issues complained about or the overall outcome of that particular case. For example, some case studies may have been used to illustrate a particular process error (e.g., record keeping failure), even though the eventual outcome for the complainant was positive. Conversely, a case study drawing out a positive aspect of complaint handling will not necessarily mean that the complainant was ultimately satisfied, or that other process errors or complaint management issues were absent.
11. Limitations in district record-keeping practices12 meant the review team relied on verbal accounts from staff and stakeholders about district complaint handling practices.
12. It follows that most of the case studies and file review data analysis derive from the complaint files maintained by units that were able to provide complaint registers and files for examination (particularly EFCU).
13. When we looked at cases DCJ managed by its CSIM team, we confined our inquiry into DCJ’s actions only, not those of any Minister or MP who referred the complaint. Nothing in this report should be read as a comment of any kind on the actions of any Minister or MP.
9. We received 357 completed survey responses.
10. Of these, 60 respondents (17%) identified as Aboriginal or Torres Strait Islander (Aboriginal respondents). There were 283 respondents (79%) who identified as non-Aboriginal and 14 (4%) who preferred not to say.
11. Responses were spread across regions, with 53% of respondents saying they worked in metropolitan areas and 41% as working in regional or remote workplaces.
12. In total, 228 (64%) of respondents identified their work area as casework services, and 129 (36%) worked in other areas. A large majority of respondents (293 – 82%) said they worked directly with Aboriginal people in child protection / OOHC.
13. Results of the survey are included throughout the report. A copy of the questions put to DCJ staff in the survey can be found at Appendix C.
14. This report reflects the information provided to the review team during its investigation, analysis, and conclusion testing phases.
15. Where DCJ’s submission to this review indicated that there have been subsequent changes to its business unit names or processes, these changes have been noted in footnotes. For example, we reviewed the processes and complaint files of the team known as Community Services Issues Management (CSIM). Although that unit has since been re-named13 we have used the name of the unit as it was when it was reviewed in this report (i.e., CSIM).
16. Over the course of this review, half of the staff who have worked on it have been Aboriginal, including an Aboriginal Executive lead during the planning, stakeholder engagement and information gathering and analysis phase, and input and review from the Deputy Ombudsman, Aboriginal Programs, during the report writing and finalisation stage.
22. This review considered the reports of two internal reviews of DCJ’s complaint system since the Family is Culture Report was published in 2019, undertaken by PricewaterhouseCoopers and Ernst and Young respectively. The review team has sought to leverage (and not duplicate) the work of those reviews.
The Family is Culture (FIC) Report – October 2019
23. The Family is Culture Report examined 1,144 Aboriginal child protection case files of children who entered OOHC between 1 July 2015 and 30 June 2016. Although not its primary focus, the Family is Culture Report highlighted issues concerning Aboriginal people’s limited access to, and knowledge of, complaints systems and how to navigate them. It reaffirmed that Aboriginal children and families lack trust in the complaint system due to legacy issues, complex entry pathways, and a fear of retribution.
24. Recommendation 10 of the Family is Culture Report proposed that DCJ conduct a review of complaint handling systems to develop a system that is:
PricewaterhouseCoopers (PwC) internal review – November 2021
25. DCJ engaged PwC to review its complaint handling system. This review was presented as responsive to Recommendation 10 of the Family is Culture Report.14 However, its scope was narrowly focused and did not directly consider the experience of Aboriginal people.15 Further:
26. The reason given for the PwC review not including engagement with Aboriginal people with experience of DCJ’s complaint handling system was that the NSW Office of the Children’s Guardian (OCG) was conducting an external review of how the system supports Aboriginal children, young people and families.16 The OCG report (issued in March 2022 by the Aboriginal Deputy Children’s Guardian) noted that DCJ had not delivered on Recommendation 10 of the Family is Culture Report, despite PwC’s review. The OCG report recommended that our office proceed with an independent review of DCJ’s complaint handling system.17
27. Notwithstanding this, the PwC report made constructive findings that we have considered (and reiterate in our review) including:18
28. The PwC review also found flaws in DCJ’s policy framework, including the following gaps:
29. DCJ accepted the management actions recommended by PwC. In its recent Family is Culture response progress report,19 DCJ reported that it had implemented all 15 managerial actions, with 3 being ongoing (updating brochures, annual customer experience surveys and complaint handling training).
30. This review found that DCJ had taken steps to implement those actions except setting KPI timeframes for differing levels of seriousness, urgency and complexity of complaints. However, as the analysis in the Observations section of this report shows, many of the issues identified in the PwC report were also apparent in our inquiries, and we were not persuaded that implementation had addressed all the underlying issues the management actions were intended to address.
Ernst & Young (EY) internal review – February 2023
31. DCJ also engaged Ernst & Young (EY) to review its ministerial complaint handling processes, following an earlier review which identified challenges in the volume of complaint response ‘reworks’ related to both quality and process issues, causing bottlenecks and associated timeliness issues. It identified a lack of data visibility due to limitations in the ‘mini App’ reporting system and a range of process issues.
32. This internal EY review also did not specifically consider the experience of Aboriginal complainants.
33. The EY report was conducted and finalised (in February 2023) in parallel to our review. It suggested a range of key areas for improvement, including trialling a Dashboard Analysis tool, onboarding a ‘Duty Clearance Officer’, adopting a Quality Performance Framework, caseload management changes, supporting governance arrangements and improving communication between units. It also made medium to long-term recommendations associated with process, tracking, reporting, governance (roles and responsibilities), communication and training.
34. The issues identified in the EY report were also observed in interviews and case sampling during this review. Many of the findings and recommendations of the EY review in this report were consistent with ours. However, our review makes broader system-wide recommendations and, should DCJ consider there is any conflict between the EY review recommendations, we consider that the recommendations in this report should be preferred.
35. In December 2021, our office undertook a preliminary internal review of complaint holdings in respect of DCJ, in anticipation of this review.
36. From 1 January 2019 to 31 December 2020, the NSW Ombudsman received 1,447 complaints about DCJ regarding OOHC and child protection services. Of those, 318 (22%) were Aboriginal complaints, and preliminary inquiries were made by our office in relation to 121 (38%) of those matters. We conducted a qualitative examination of 45 of the 121 complaints where preliminary inquiries20 were made. Complaint handling issues included some complainants reporting a lack of action, or that they were not heard by DCJ, and a small number felt they were prevented or not enabled to follow through with their complaint, which was why they sought the Ombudsman’s intervention.
37. The review team then looked at our complaint holdings for the 3 financial years 2019-20, 2020-21 and 2021-22. During this period the Ombudsman received 2,552 actionable complaints about OOHC and child protection services of which 735 were recorded as Aboriginal complaints. Of these Aboriginal complaints, 460 were complaints about DCJ and 270 were complaints about service providers. This included 37 complaints where the primary issue was recorded as relating to agency complaint handling (although for most complaints, it is generally the issue that gave rise to the complaint that will be recorded as the primary issue, so the true figure for complaints involving complaint handling issues is likely to be higher).
38. To complement the earlier qualitative analysis conducted in 2021 (i.e., the period 1 January 2019 to 31 December 2020), the review team performed a qualitative review of a sample of cases from the 18-month period 1 January 2021 to 30 June 2022. This included all Aboriginal complaints where the complainant was 18 or under,21 all Aboriginal complaints where complaint handling had been selected as a primary issue, 10 remote Aboriginal complaints, and a small random selection of Aboriginal and non-Aboriginal complaints spread across metro, regional and remote areas (see selection methodology in Appendix D).
39. We observed that complaint handling issues identified in the 2021 review had continued. The most common reason for escalating a complaint to the Ombudsman was not receiving a complaint response from DCJ or an NGO, followed by dissatisfaction with the complaint outcome. Other reasons included being prevented from or unable to progress a complaint further within DCJ, dissatisfaction with being referred back to the district complained about, and fear of retaliation if the person were to complain to DCJ.
40. Where relevant, other insights from the qualitative review of our complaint holdings are discussed in later chapters of this report.
41. Aboriginal child protection in NSW has a painful history of violent and discriminatory government policies and practices. That history continues to impact generations of Aboriginal families today, with Aboriginal children being removed from their families by DCJ at vastly higher rates than other children in NSW.
42. Understanding the egregious wrongs of the past, the inter-generational trauma experienced by Aboriginal families, and the failure of successive governments to reduce the number of Aboriginal children in child protection and OOHC is integral to understanding why Aboriginal people justifiably hold concerns and mistrust in DCJ’s present-day handling of child protection, including complaints systems.
43. The complexities of complaint handling in an involuntary child protection system must be acknowledged. Aboriginal families are often engaged involuntarily with the child protection system during a time of heightened emotions, distress and vulnerability. Mistrust of the child protection system (including the way complaints are handled) is prevalent due to the devastation of the Stolen Generations, systemic racism,22 and ongoing high rates of child removals (see discussion at paragraph 47 below).
44. We heard in conversations with Aboriginal community members and stakeholders that Aboriginal people are tired of repeating the same narrative and solutions to present-day problems, without seeing meaningful change, as well as a very real fear of retribution held by Aboriginal people, which deters them from making complaints in the first place.
45. Conversations with Aboriginal community members and stakeholders also revealed frustration that what they say may be disregarded if it is expressed in passion, anger, or frustration. In some cases, Aboriginal people told us their complaints are met with defensiveness, rather than compassion or empathy.
46. Our review appreciates that not all complaints can be resolved to the satisfaction of a complainant. Families may inevitably be left unhappy with some decisions of DCJ given its role in administering an involuntary system, even if the complaint handling is exemplary. However, these complexities also highlight the importance of a culturally safe, trauma-informed and child-friendly approach to complaint handling (in line with Recommendation 10 of the Family is Culture Report) centred around continuous reflection and improvement.
47. Aboriginal children are over-represented in the child protection and out-of-home care (OOHC) system. Despite comprising only 6.5% of the NSW population,23 they represented 47% of the children entering OOHC during the year ending 30 June 2023.24
48. Although the total number of children entering OOHC25 has remained steady, increasing by less than 1% since 2017-18, there has been a significant increase in Aboriginal children in OOHC. Over the 6 years since 2017-18:
49. Based on 2022-2023 figures, Aboriginal children are now over 12 times more likely to enter OOHC than non-Aboriginal children. This represents a significant increase in recent years (in 2017-18, Aboriginal children were 9 times more likely to enter OOHC than non-Aboriginal children).27
50. There has also been a 19% decline in Aboriginal children exiting care through restoration between 2018-2019 and 2022-2023.28 The proportion of Aboriginal children living with a relative or Aboriginal carer also declined from 74% at 30 June 2018 to 69% at 30 June 2023.29
51. Many children in OOHC are case-managed by NGOs. As at 20 June 2022, there were 1,710 Aboriginal children with non-Aboriginal OOHC providers and 1,421 with Aboriginal Community Controlled Organisations compared with 2,759 managed by DCJ itself.30
52. As of 30 June 2023, around 21% of Aboriginal children do not have a Cultural Care Plan in place and 27% of Aboriginal children leave the OOHC system with no Leaving Care Plan (despite this being a mandatory requirement).31
53. A key objective of this review was to hear Aboriginal voices on their experience of navigating DCJ’s complaint system. We heard the lived experiences of Aboriginal children, young people, complainants and their families and support systems. We spoke to many frontline service providers and others with experience of the child protection and OOHC system.
54. This section recounts what we heard at 2 forums at which there was multi-stakeholder participation and in our other engagement with Aboriginal organisations and legal services. All Aboriginal stakeholders had a connection to the child protection or OOHC system through their personal experience, paid or unpaid work and included parents, children and young people,32 advocates, caseworkers and Elders.
55. Numerous participants gave a deeply emotional account of their struggle to navigate the complaint system and the impact this had on them, explaining how they felt frustrated and aggrieved at the difficulties they faced. We understand that for many, these stories involved personal grief and trauma, and that sharing them may have come at a personal cost. We are grateful to stakeholders for their generosity in sharing these stories with us.
56. A prominent theme was that DCJ staff do not have the capacity to handle their complaints in a culturally informed and effective way. People we spoke to described frustration at dealing with multiple people and repeating their stories. We were told that staff are not sufficiently trained in cultural issues and communication, and can be defensive, judgemental and lacking in compassion or interest. We heard concerns about accountability and lack of remedial action where poor performance was identified, and a belief that bias and lack of independence in the complaint handling process meant that it was not possible to get a fair hearing.
[I]t comes back to the cultural awareness and appropriation and mis-information – the training they did, the courses. All of it is a crock …... They don’t understand one bit of our culture.’
‘explaining over and over again’
‘[C]ultural lens [is] important. As Aboriginal people, we might complain about things said etc and if you aren’t Aboriginal you might not ‘get it.’ [It] may be behaviour that makes you uncomfortable.’
‘[Our] people are typecast as ‘angry’ rather than seeing through a strong trauma lens and seeing they need to work with family through a trauma process.’
57. We were repeatedly told of retribution and fears of retaliation or other negative consequences for making complaints. We heard that people are afraid to complain to DCJ. Parents and carers worry that a complaint would trigger more intensive surveillance of their children, or harsher controls being imposed. Families fear retribution for complaining against a DCJ staff member who has control or authority over decisions that affect them. Some feared being seen as disrespectful, an inconvenience or a troublemaker for making a complaint, and worried about the effect this may have on future interactions with DCJ. People said they experienced punitive action in response to complaining and that there is no accountability and remedial action when retaliatory action occurs.
‘DCJ can retaliate against families making a complaint – that’s a big one [complaint barrier]’
‘Fear of retribution is a very real fear for Aboriginal [people], especially if they want to make a complaint during current court proceedings’
‘I didn’t really want to say anything in case they turned against me and couldn’t really complain much, because I didn’t feel like that was my right. I felt like if I were to complain, I would get in trouble.’
‘DCJ [is] there to help you but they are also policing you at the same time.’
58. Another common theme we heard in our consultations with Aboriginal people, organisations and advocates was that the DCJ complaint system is not responsive to their needs. We heard that delay is an issue and many complaints need faster resolution before an issue worsens or alters. There were concerns about culturally inappropriate communication and some people felt put down when trying to explain why they were complaining. Complainants are not always told when complaints are delayed or finalised or about the complaint findings or outcomes.
59. There was also a lack of confidence that the DCJ complaint system would reach fair and just outcomes. People were sceptical when lodging a complaint that their concerns would be taken up and objectively assessed. There was a perception that DCJ complaint handlers were ‘investigating themselves’ and could reach outcomes that were shallow and risk-averse. We heard that staff in local offices were defensive, favouring staff versions of events, and that staff were not held accountable when poor practice was identified.
‘We do complain [but] do we get any feedback? We come up against a wall.’
‘I’ve put in complaints but got no response other than acknowledgement.’
‘When families try to advocate for themselves, they go to the manager of the caseworker, but the manager just sides with the caseworker’
‘I ended up at the same office that the complaint was about’
‘Complaints always go to DCJ, they just go back and forth. Families get shut down and feel they can’t go anywhere cos [the complaint] goes back to the CSC’
60. Aboriginal children, families and stakeholders told us that DCJ’s complaint system is not accessible enough. A legacy of mistrust, systemic racism and fear of retribution or other negative consequences are significant barriers to complaining. People also described barriers arising from previous poor experience, such as disillusionment that nothing changes, the process taking too long, feeling exhausted from repeating their story and not hearing back about outcomes. We heard from Aboriginal caseworkers that a major barrier is that people are unaware of how to complain or lack the support to complain, and they can be discouraged from doing so if they think a complaint will be unwelcome. For those who do complain, the system is complex and difficult to navigate.
‘They want to quieten us down and put us to one side’
‘Clients feel there is no point in complaining about this as it won’t change’
‘It is not useful to do a complaint’
61. We also heard concerns that some interactions with DCJ are not accurately recorded by DCJ staff and inaccurate records are sometimes used against people in later decisions. This means some Aboriginal people audio-record their interactions with DCJ.
62. Overall, the messages we heard during our Aboriginal stakeholder engagement mirrored those in the Family is Culture Report. The lasting impression is that Aboriginal families and organisations feel little, if anything, has changed since that report was released in October 2019.
63. As part of our consultation with Aboriginal families, communities, and organisations, the review team asked about the features of a complaint system they could trust and would use, and what priority changes they thought were needed. Forum workshops and engagement with legal services produced consistent improvement themes.
64. The improvements identified by the Aboriginal people we spoke to are listed below and grouped according to the themes explored in this report. We listened to these suggestions for improvement, many of which we agree with and many of which are reflected to some extent in the recommendations of our review.
65. Closer examination of some suggestions, such as the adoption of certain advocacy models, were beyond the scope of this review.
66. Some consistent themes emerged in what Aboriginal people told us they would like to see:
Figure 1 – Aboriginal-led suggestions for a better complaint system

67. Key business areas involved in complaint handling in DCJ are listed in Table 2.
Table 2: Key complaint handling units
Business Area | Full Name | Core Function | Complaint Role |
EFCU | Enquiry Feedback and Complaints Unit | Central unit for receiving and handling complaints, enquiries and feedback across both child protection and housing functions. | Specialist public facing complaint handling unit receiving and resolving complaints. |
District | DCJ District Office | Offices responsible for CSCs and delivery of community services and housing within geographical areas aligned with Local Health Districts. | Local level receipt and resolution of complaints. |
CSCs | Community Service Centre | Locally based DCJ offices delivering frontline child protection and OOHC services and casework. | Local level receipt and resolution of complaints. |
Partnerships Directorate | Partnerships Directorate | Directorate responsible for DCJ’s contract management frameworks policies and procedures. | Develop and maintain the Contracting Complaints Procedures. |
Commissioning and Planning / Statewide Services | Commissioning and Planning / Statewide Services | Teams of contract managers responsible for the contract management of OOHC providers. | Local level receipt and resolution of contracting complaints. |
Prudential Oversight | Prudential Oversight | Centralised team within the Partnerships Directorate overseeing contracted OOHC service provider annual compliance process. Supports contract managers located in district Commissioning and Planning teams and Statewide Services teams. | Liaison between EFCU and contract managers in complaints about service providers. Advice and support with escalated complaints about contracted service providers (including independent review). |
Helpline | Child Protection Helpline | Contact centre that receives reports from community or mandatory reporters about children and young people at suspected risk of harm. | May receive complaints and refer to EFCU or other units. |
CSIM33 | Community Services Issues Management | Team responsible for receiving and managing complaints received by the Office of the Deputy Secretary for Child Protection and Permanency District and Youth Justice Services from Ministerial and Ombudsman offices. | Specialist, internal facing complaint handling unit receiving, referring and recording complaints. |
TAO | Transforming Aboriginal Outcomes | Division responsible for driving change across DCJ to achieve Closing the Gap commitments. | May receive complaints during engagement with Aboriginal people and communities and refer to Deputy Secretary responsible for child protection. |
OGIP | Open Government Information and Privacy | Unit responsible for handling privacy complaints. | May refer non-privacy aspects of complaints to, or receive complaints from, EFCU. |
OSP | Office of the Senior Practitioner | Unit responsible for promoting best practice in child safety and protection, child death review, serious case review and reportable conduct. | May review cases involving previous complaints or escalated Ombudsman complaints. |
CaPS | Conduct and Professional Standards | Unit delegated to investigate and manage circumstances of staff non-compliance with defined principles of expected conduct and behaviour. | May receive referrals involving allegations of staff non-compliance with Code of Ethical Conduct arising from complaints. |
68. This chapter describes the pathways into DCJ’s complaint handling system for Aboriginal people.
69. While some complaints are received directly by dedicated complaint handling units, other complaints follow a more indirect pathway – via contact with another DCJ unit or executive, or an external agency or advocate. Figure 2 distinguishes between primary, secondary and external pathways. Acronyms for external pathways are provided on the following page.
Figure 2. Complaint Entry Pathways

70. There are several direct complaint pathways to DCJ complaint handling units:
71. Sometimes, a person may complain during an interaction with another DCJ unit or staff member who will then refer the matter to the relevant complaint handling unit. DCJ units and staff that may receive complaints from time to time include:
72. There are a number of government agencies and non-government organisations external to DCJ that may assist a person to complain to DCJ (e.g., by advising the person to complain, directly referring a complaint, or making a complaint on the person’s behalf, to DCJ). These include:
73. The NSW Ombudsman Commitments to Effective Complaint Handling (the Commitments) are a guarantee to the public about what they can expect when they complain to a NSW government organisation about its processes, services or employees. They aim to ensure a consistent and effective approach to complaint handling across the NSW public sector. Based on what matters most to customers, the commitments form the foundation of an agency’s complaint management system.
74. The Commitments were endorsed by the Secretaries Board in 2016. The Board agreed the Commitments would be implemented by all NSW government agencies. The 6 commitments are:
Respectful treatment – We are responsive and treat our customers with courtesy and respect.
Information and accessibility – We make it easy for our customers to give us feedback so we can make improvements.
Communication – We keep our customers informed about the status of their complaint or feedback.
Taking ownership – We are trained and skilled to manage customer complaints and one person, or our team, will manage the complaint.
Timeliness – We do our best to deal with customer complaints as soon as possible. Our customers know our timeframes for finalising their complaint.
Transparency – We record and analyse information on our complaint handling processes to help improve our services.
75. DCJ has an overarching policy now known as the DCJ Managing Complaints and Feedback Policy (DCJ Complaint Policy)35 which outlines the principles and objectives to be followed in managing customer complaints and feedback in relation to DCJ’s community services functions, including the standard of behaviour expected of agency staff. It is expressed at a high-level and applies across DCJ’s wider agency functions.
76. This policy states that it is based on the 6 whole-of-government complaint handling commitments.
77. At the unit level, DCJ has several discrete procedural guidance documents which are referenced in this report.
78. There are several DCJ units that play a special role in complaint handling, as well as districts and CSCs. Below we explain the basic functions and workflows of the key units, i.e., how they are designed to work.
79. Later, from page 56, we closely scrutinise how well these processes work in practice for resolving complaints for Aboriginal children and families.
80. The EFCU Procedure describes EFCU’s role as ensuring DCJ’s responses to complaints ‘meet the highest standard’ and lists the following functions:
81. When it receives a new contact, EFCU conducts a triage process to assess whether the contact should be classified as ‘feedback’, an ‘enquiry’ or a ‘complaint’. The EFCU Procedure uses the definition of a complaint contained in the Australian Standard.
82. In this section, we have described processes for responding to complaints and enquiries (we have not described processes for feedback or compliments).
Intake process as described in the EFCU Procedure
83. During intake, staff are to collect key details including:
84. The staff member is to then check EFCU’s Satisfy database to ascertain whether the person has previously contacted EFCU, check ChildStory if necessary, consult any relevant policies, procedures or legislation and decide on the most appropriate action. Matters that relate to an executive briefing note or a formal Ombudsman request are to be referred to the EFCU Manager.
85. In some cases, the EFCU officer may immediately assess that they can resolve a complaint by providing information, an explanation or advice at the time of a call. Where this is the case, the EFCU Procedure permits closure of the complaint, including if the person is unhappy with the outcome but accepts that ‘there is no further action that [DCJ] can reasonably take’.
86. The Procedure states that the ‘usual process’ is for matters received by EFCU to be referred to the district (generally for referral to local CSC management) or other relevant business unit for resolution. This is to be done using a two-part referral and response process described in more detail below.
Further intake process (as described by DCJ staff)
87. EFCU clarified at the outset of our review that matters are only classified as ‘complaints’ if the two-part referral and response complaint process is used (‘formal complaints’).
88. According to the process described by EFCU, matters it records as ‘enquiries’ are typically a simpler matter that can be resolved either:
89. This may include matters that meet the definition of a ‘complaint’. However, EFCU takes the view that due to their simple nature they can be classified as ‘enquiries’ in Satisfy and are sometimes referred to by staff as ‘informal complaints’.
90. Where EFCU staff can resolve a complaint immediately upon receipt (for example, by answering a question after a quick check of the ChildStory database), they will do so and communicate the outcome to the person. It is recorded as an ‘enquiry’ in Satisfy, the concerns and outcomes are recorded, and then closed.
91. Where EFCU refers a simple complaint or enquiry to the local office for resolution, and the local office agrees to contact the person, EFCU also records these ‘enquiries’ as being resolved and closes them.
92. If the enquirer subsequently contacts EFCU for an update or to express dissatisfaction with how an enquiry was handled, EFCU may treat this new interaction as a formal complaint.
Process for handling matters classified by EFCU staff as complaints
93. Acknowledgement: complaints received by telephone are acknowledged during the call, which is audio recorded on an opt-out basis. Other complaints (e.g., complaints received by email) are acknowledged in writing within 5 days. Acknowledgement correspondence will explain DCJ’s responsibilities in handling the complaint, and DCJ’s expectations of the complainant. Complainants are to be advised by EFCU that certain decisions can be ‘reviewed’ by the NSW Ombudsman or the NSW Civil and Administrative Tribunal, with contact details provided for both agencies.
94. Referral for resolution: EFCU does not itself conduct complaint investigations, referring almost all complaints to the relevant DCJ District Allocations team for local resolution at the district or CSC level, or in the case of a complaint about an NGO OOHC provider, to the NGO for resolution. EFCU may refer a complaint to another specialist unit within DCJ, such as a privacy or conduct unit. If local resolution at the CSC level does not seem appropriate, staff are to consult the EFCU Manager with a view to referral to more senior management or a specialist unit.
95. EFCU has a two-part referral and response resolution process. EFCU sends a referral form to the district or NGO.38 This form outlines the complaint and may include EFCU’s views on which staff should handle it or how it should be handled.
96. Responses: Districts and NGOs must return a response form to EFCU.39 This form must be signed off by the district director and returned to EFCU by the district or NGO within 20 working days explaining the action taken to resolve the complaint. These are to be signed off at district director level, or senior NGO management. EFCU assesses the response forms received from districts and NGOs. EFCU will consider the response and may accept the explanation and close the complaint. Alternatively, it may seek further information, such as copies of complaint handling correspondence, or escalate the complaint.
97. Extension and escalation: If EFCU does not receive a response form within 20 working days, it should contact the district or NGO for an explanation. EFCU has the option to escalate overdue DCJ matters directly to the owning district director for review and action. If an escalated complaint remains overdue for over 40 working days with no update, a referral to the owning Executive Director may be considered where appropriate.40 The complexity or sensitivity of a matter can be taken into account when making an escalation decision.
98. Closure: Outcomes are recorded in the EFCU’s ‘Satisfy’ database and the complaint is closed when no further action is required or all reasonable steps have been taken.41 A ‘TRIM’ (document management system) file is to be created to save all records of the complaint.
Referral processes
99. The EFCU Procedure notes that EFCU can refer complaints to ‘a specialist unit’ if it determines that resolution at CSC level is not appropriate.42 It states that complaints from the media should be referred to the Media & Communication Branch.43 EFCU refers any complaints with a Reportable Conduct44 aspect to the Reportable Conduct Unit for assessment. Allegations of professional misconduct are referred to the appropriate district director or Executive Director, or to the Director, Industrial Relations.45
100. The EFCU Procedure also states that if complainants are not satisfied with the complaint handling pathways offered by EFCU, then complaint officers should provide contact details for the NSW Ombudsman.46 It also outlines that complaints from Members of Parliament should be referred to Ministers in the first instance.47
Figure 3 – EFCU Enquiry workflow

Figure 4 – EFCU complaint workflow

101. Complaints received directly at the district or CSC level may be handled solely at the CSC or district level (locally managed complaints) or may be handled with the involvement of other DCJ units (centrally managed complaints).
102. Although districts and CSCs have the option of managing complaints locally, the CSC Procedure provides guidance for staff with examples of matters that ‘should’ be referred to EFCU, including:
Process for complaints managed locally (i.e., without EFCU involvement)
103. The CSC Procedure requires staff to take specific actions to manage complaints. These include:
104. The procedure then states that ‘If an immediate resolution is unavailable, or the content of the complaint is deemed serious or complex, refer the client to EFCU’. This is the end of the procedure if the complaint is referred to EFCU.
105. If the complaint is not referred to EFCU, staff are to:
106. For locally managed complaints, there is possible internal escalation through successive levels as shown in Figure 5 below:
Figure 5 - Escalation process for locally managed complaints

107. At any of those escalation points a complaint may (or may not) be referred to EFCU (at which point EFCU processes described at paragraphs 93-100 and 108 apply).
Process for complaints managed by EFCU
108. The process for responding to complaints referred to districts by EFCU is the same as for locally managed complaints, but with the following differences:
Local processes (as described by district staff)
109. Our interviews with the Executive Directors in 4 districts revealed differing processes. Some districts told us they had a practice of always referring complaints to EFCU to be recorded and sent back to the district and CSC for action. Other districts preferred to manage complaints locally without referring or escalating them to EFCU (referred to in this report as complaints managed locally).
110. The Community Services Issues Management (CSIM) is an internal facing team that manages escalated complaints from the Secretary and Deputy Secretaries, NSW Ombudsman, Ministers and Members of Parliament.49
111. CSIM uses DCJ’s software program (‘MiniApp’) for receiving, recording, and tracking complaints and sending them to districts for response. CSIM receives complaints and refers them to the relevant district, who produces a ‘dot points’ response which is cleared by the District Executive Officer / District Allocations team, District Director, Executive District Director, CSIM staff, and the Deputy Secretary before it is forwarded to the Minister or Ombudsman. Contentious cases may also be progressed to the Secretary if required.
112. The EY review described the process for handling Ministerial complaints, which involves significant reworking and double-handling, as non-linear and likened it to ‘snakes and ladders’.
Figure 6 - CSIM complaint workflow

113. Staged duration estimates provided to the EY review were workflow registration and allocation (Days 1-5); collation and quality assurance (Days 5-15); Executive Director or Deputy Secretary endorsement (Days 14 – 21); and if endorsed, distribution (by Day 28).
114. It is possible, but rare, for a DCJ contract manager to receive a complaint directly from a member of the public or personally manage a complaint resolution. Contract managers may receive complaints from members of the public referred by a minister’s officer or DCJ senior executives.
115. Contract managers are supported by the Prudential Oversight team, to which complex or unresolved matters may be escalated, and which also has a role as ‘intermediary’ between the EFCU and contract managers.
116. EFCU copies in the Prudential Oversight team when it emails a complaint referral to a funded service provider for resolution.
117. The Prudential Oversight team then forwards the email to the contract manager who is located in the relevant district in either a Commissioning and Planning team or a Statewide Services team.
118. The contract manager is responsible for entering the complaint in a complaint register provided by the Prudential Oversight team and, although the complaint is generally managed by EFCU, the contract manager is responsible for monitoring the complaint and any contract issues it may raise.
119. The Prudential Oversight team and the contract manager are also to be copied in on any response from the service provider.
120. The Helpline operates 24 hours to receive notifications that a child or young person is at risk of significant harm. The Helpline has 11 Aboriginal staff50 – and DCJ told us of further plans for a rural and regional recruitment program. The aim is that an Aboriginal staff member is available upon request to a caller, either directly or through a call-back service.
121. Calls from children and young people are prioritised. The caller is not placed on hold but kept on the line while their call is transferred to casework staff.
122. A triage process applies to other calls to the Helpline:
123. All calls to the Helpline are audio-recorded. A matter referred to a DCJ district may be recorded if there is a local recording facility.
124. The Helpline does not currently have a complaint register, although DCJ informed us that this is under consideration. The Helpline Strategic Plan lists ‘service system reform’ as one of its reform pillars.
125. The Office of the Senior Practitioner (OSP) discharges several specific functions. These include promoting best practice in child safety and protection, child death review, serious case review and reportable conduct.
126. OSP does not have a direct role in complaint handling, although discharge of its other functions may lead to positive outcomes for some people who have previously complained about related issues (see discussion at paragraph 277).
Good complaint handling principles | What we observed |
|---|---|
Effective complaint handling requires a skilled agency workforce | Many committed and talented DCJ staff undertake complaint handling relating to Aboriginal children |
Recruiting staff with required skills and attributes is the first step | Their work can be complex, sensitive and emotionally challenging |
Ongoing complaint handling training, tailored to the work of the agency, must follow for all staff who deal with complaint issues in their work | Inadequate training support is provided both to specialist complaint staff and in DCJ generally |
A key attribute for all staff is a tolerant, culturally aware and unprejudiced outlook | An area of particular concern is that cultural or unconscious bias affects how some DCJ staff view and handle complaints from Aboriginal people |
Complaint handlers must be supported with adequate supervision, quality assurance and on the job feedback | Further work is required in DCJ to increase involvement of Aboriginal staff in complaint handling. |
Good complaint handling should be recognised, and poor performance should be addressed. |
127. We heard serious concerns from the Aboriginal people we spoke to about DCJ’s workforce capacity, including:
128. We were aware throughout this review of the challenges DCJ faces in managing an effective complaint system for Aboriginal people. Complaint handling is inherently a demanding task. To be done effectively the complaint staff must have special analytical and people skills – good judgement, patience, resilience, empathy and discretion.51
129. Complaint handling in relation to child protection matters will frequently involve other layers of complexity and sensitivity. So too, will complaints from Aboriginal people who may have experienced inter-generational trauma, racism and personal and cultural disadvantage. Faced with these complexities, complaint handlers must be able to overcome accessibility barriers in a manner that is child-focused, culturally safe and trauma-informed. Complainants and their associates may be distressed, fearful and even combative.
130. More broadly, the complaint handler must have strong support from their organisation in numerous ways. These include adequate training and support, reasonable workload, clear guidance, supervisory back-up, record keeping, and data collection and analysis.
131. This review built on that theme by examining many aspects of workplace capability and resourcing in DCJ. Some aspects are dealt with more fully in other chapters – such as data capture (paragraph 406). Aspects that are taken up in this section include training, staff confidence, perceptions of bias, and utilising Aboriginal staff as a resource.
132. DCJ’s online training portal – ‘THRIVE’ – is available to all DCJ staff. THRIVE includes links to 3 generalist complaints courses developed by the NSW Ombudsman (noted below). The courses are optional for staff.
133. DCJ also informed us that its wider departmental training is trauma-informed and ‘underlies all frontline practice for staff’.52 While it is reasonable for an agency to leverage its general training (such as cultural awareness and trauma training programs) as a starting point for complaint handlers, further training will often be required to ensure staff understand how to manage any particular challenges (and how the general principles they learn should be applied) in a complaint handling context.
134. We observed limited awareness among DCJ staff of DCJ’s complaint policy and procedure documents, particularly the CSC Procedure. In later chapters, we highlight weaknesses in the policies and scope for improving these documents by ensuring that they are integrated, consistent and provide clear step-by-step guidance and resources to support staff handling complaints.
135. Two further documents published by DCJ to its staff warrant mention:
136. We sought information from DCJ on staff participation in training courses. DCJ staff estimated54 around 4,000 staff may be involved in complaint handling – variously in EFCU, district and CSC offices, and some discrete business areas.
137. DCJ staff have access to complaint handling courses through THRIVE. These courses were not mandatory for staff in any unit in the early stages of this review.55 However, EFCU staff had all completed at least 1 NSW Ombudsman complaints course – ‘Fundamentals of Complaint Handling’ and/or ‘Managing Unreasonable Conduct by a Complainant’. Further, all new EFCU staff are ‘buddied’ with an experienced EFCU staff member for a minimum of 2 weeks. The buddies sit together and review the complaint systems, cases, standards, and client interactions.56
138. DCJ advised that the following number of staff had completed these 3 THRIVE courses:
139. If those completion rates are measured against the estimated number of DCJ staff involved in complaint handling (4,000), the indication is that only around 10% of staff have undertaken 1 of the training courses. That result may need to be qualified given the total number of staff is an estimate, but nevertheless suggests that the total formal participation by DCJ staff in training courses is low.
140. Our survey asked staff about their completion of DCJ training courses. Seventy-two percent of staff who responded (257 of 357) said they had not completed any complaints training on THRIVE. This included half of respondents working in specialist complaint handling units, and almost 80% of respondents working in casework services. It is possible some of those staff may have participated in other external training courses (our survey did not ask about external training). Nevertheless, the emerging picture is that there is minimal formal staff participation in complaint handling training.
141. Our survey asked staff directly if they thought they would benefit from more training about handling complaints from Aboriginal children and adults.
142. More than two-thirds (69%) of respondents thought they would benefit from further training, 22% responded they were ‘not sure’ and only 9% thought they would not benefit.
Figure 7 - DCJ staff views on the benefits of more training
143. We next asked respondents who had responded ‘yes’ to select the type of training they thought should be included in additional training. They answered as follows:
Figure 8 - DCJ staff views on type of training needed
144. The high response rate (81%) for ‘Aboriginal cultural awareness in complaint handling’ is relevant to the response to survey questions relating to perceived cultural bias in complaint handling (see discussion at paragraph 150 below).
145. We asked if staff felt confident in knowing what to do upon receiving a complaint from an Aboriginal person. As reflected in Figure 9, a total of 62% of staff felt moderately to completely confident, while 18% of staff were not at all confident and 20% were only slightly confident.
Figure 9 - DCJ staff confidence in complaint handling
146. Our survey examined staff awareness of DCJ complaint protocols and information, and whether they knew where to find complaint handling information and resources.
147. One question asked staff if they had heard of EFCU (see Figure 10). It is noteworthy that 37% of all respondents (132 staff) said they had not heard of EFCU.
Figure 10 - Knowledge of EFCU
148. People who identified as managers were most likely to have heard of EFCU, with 13% of managers (11 of 88) indicating they had not heard of EFCU. This proportion was considerably higher for other groups, with 44% of team leaders (4 of 9), 36% of officers (16 of 45) and 53% of caseworkers (76 of 143) saying they had not heard of EFCU see Figure 11 below.
*Note - figures in table do not add to 100 due to rounding
Figure 11 - Knowledge of EFCU by role
149. Another survey question asked staff about factors that affect whether they provide information to people about the complaint process and their rights (see Figure 12). The most prominent factor (197 staff) was being unsure where to find complaint information resources. Notable too is that 118 staff did not see it as part of their role to provide complaint information.
Figure 12 - Factors affecting the provision of complaint information
150. We also thought it important to explore with DCJ staff whether in their experience ‘racial bias (including unconscious bias) affect[s] complaint handling in DCJ’ (see Figure 13).
151. There were 112 (31%) ‘not sure’ responses. It is some cause for concern that there were 112 respondents who were not able to, or were not prepared to, express a view in response to this question. However, it is possible that not all respondents may have dealt with a complaint before, and this may account for an unknown number of ‘not sure’ responses.
152. The following points are noteworthy:
Figure 13 - Racial bias in complaint handling
153. Survey respondents were then asked (in optional free text answers) to comment on the form bias could take and the causal patterns. There were prominent themes:
154. We explored whether DCJ has Aboriginal staff members in key complaint roles. The DCJ Complaint Policy states that providing appropriate assistance to a complainant means ‘cultural, language, socio-economic, and other factors need to be considered’, and ‘Aboriginal people may prefer to talk to an Aboriginal person in relation to the complaint’.59
155. Few Aboriginal staff (if any) are employed in specialist complaint handling units, although they may handle complaints at the local level, or be included in complaint handling in a supporting or liaison role.
156. EFCU itself does not have any Aboriginal complaint handling staff. We were advised EFCU can access Aboriginal staff at the Helpline for consultation on cultural issues where appropriate. However, this resource is not referred to in the EFCU Procedure and Helpline managers we consulted could not recall any occasion it had occurred.
157. EFCU, when referring a complaint to a district, will sometimes recommend Aboriginal staff be involved in the local resolution. We saw examples of this occurring in the cases we sampled and give a case study below that illustrates the benefit of Aboriginal staff involvement. The CSC Procedure repeats the principle from the DCJ Complaint Policy, adding that ‘if requested, having an Aboriginal employee assist with managing a complaint where available’.
158. We observed 3 Aboriginal complaints about DCJ58 that recorded Aboriginal staff being involved in the complaint by attending a meeting or participating in a phone call.
159. We understand units, such as the Helpline, have actively tried to increase the number of Aboriginal staff, but with limited success.
160. There is a need for DCJ to ensure Aboriginal staff are employed within or attached to the complaint system. Options for consideration range through having dedicated complaint roles for Aboriginal staff to involving more Aboriginal staff in a supporting or liaison role.
161. We acknowledge there are also staff wellbeing complexities to consider. Aboriginal staff who are asked to play a role in a child protection case may themselves (directly or through family) have been affected by past or current child removal practices. The emotional interplay in complaint handling runs the risk of a staff member experiencing burnout, tension or trauma.
162. In Lisa’s case below, Aboriginal staff were helpfully involved. Although Lisa remained dissatisfied that her grandchildren were not restored to her son’s care, she was reportedly pleased with the better explanation she received after an Aboriginal caseworker was involved.
EFCU received a complaint in 2022 from Lisa, the paternal grandmother of 3 Aboriginal children. She complained that DCJ was not taking adequate steps to ensure the children’s safety. A Family Court order was in place granting parental rights to their non-Aboriginal mother, but this order was being disputed by their Aboriginal father. Lisa explained why she felt the local office had not adequately explored the children’s safety or listened to the father or interviewed the children.
Lisa requested an Aboriginal complaint handler but was told there were none available at EFCU. Instead, EFCU promptly referred the complaint to the district, with instructions to deal with it sensitively and, if possible, to involve an Aboriginal management team or person in the response. Shortly after, the casework manager spoke with Lisa, and they agreed that an Aboriginal caseworker would be present during their conversation.
The DCJ file records that Lisa outlined her concerns, which were acknowledged by the manager and the caseworker. They explained DCJ’s earlier actions, including interviews and caseworker contact with the children the previous year about the same issues. The DCJ officers explained why the office was not taking action on previously closed reports. The process for making further reports to the Helpline was explained. The complaint file indicates Lisa was pleased to receive this further explanation.
In complaint handling, the process can be as important as the outcome. Lisa received a culturally supportive complaint response and a better explanation. Her complaint rights were explained to her at which point we assessed her complaint and decided DCJ had acted reasonably in handling the complaint.61
Good complaint handling principles | What we observed |
|---|---|
A good complaint system will actively reassure people that all necessary steps to protect them from retribution will be taken | Aboriginal people we spoke to say they are afraid to complain to DCJ |
Added steps should be taken to reassure Aboriginal people who are vulnerable or hesitant to complain | Retribution for complaining is a paramount fear among Aboriginal children and families |
Measures must be in place to minimise retribution risks for Aboriginal people and to respond to any suggestion or evidence it has occurred (including referral for misconduct and/or criminal investigation) | Many told us that punitive action has been taken against complainants |
Agency staff must be made aware that harsh action will be taken if they engage in retribution action | Fear of retribution or other negative consequences can range broadly – from a fear that unwelcome complaints will affect future interactions, to a concern that more serious detrimental action (such as adverse decisions) will be taken |
The public and people working within the wider child protection system must be encouraged to raise concerns about retaliation. | DCJ procedures can be strengthened, both in messaging to staff and clients, and in outlining how retribution (or alleged retribution) evidence will be acted on. |
163. We were repeatedly told that Aboriginal people experience, and fear, retribution or other negative consequences for making a complaint. It was raised in several ways:
164. Complainants are protected from retribution under the CS CRAMA Act.62 It is an offence to take, or threaten to take, detrimental action against a person who makes or proposes to make a complaint to a service provider or to the Ombudsman.63 DCJ, and non-government agencies funded, authorised or licensed by DCJ are ‘service providers’.64 The offence carries a maximum penalty of $2200, or 5-years imprisonment, or both.65
165. ‘Detrimental action’ means actions causing, comprising or involving any of the following:
166. In this report, any reference to ‘retribution’, ‘reprisal’ or ‘retaliation’ is a reference to ‘detrimental action’ as defined above.
167. The types of detrimental action described in the feedback we heard from Aboriginal people and DCJ staff, tended to involve allegations that would, if proven, fall within the second last category, namely ‘prejudice in the provision of a community service’.
168. The criminal offence can also potentially extend to detrimental action being taken against a person who assisted (or proposed assisting) a complainant to complain to DCJ or our office, for example by making a complaint on behalf of another person, or by providing supporting documents or information.67 Consequently, family members, carers and other support people may come within the scope of this protection, depending on the nature of the assistance they are providing. The protection potentially extends also to DCJ staff – such as a staff member who faces detrimental action for assisting an Aboriginal person to complain to DCJ or the Ombudsman.
169. The offence provision in CS CRAMA extends also to detrimental action against a person who brings proceedings in the NSW Civil and Administrative Tribunal, who provides information to our office or the Tribunal.
170. In our survey of DCJ staff, 15% of all respondents68 and 31% of Aboriginal respondents69 indicated they had witnessed a situation where a person was threatened with (or experienced) retaliation because the person had complained. At least 12 staff (including 6 Aboriginal respondents) clearly described witnessing retaliation70 in response to a complaint.
171. We asked those respondents who said they had witnessed actual or threatened retaliation to describe the kind of retaliation that they witnessed. Comments included:
‘When an Aboriginal carer complained, they were then treated differently by management. Managers then referred to this person as difficult and didn’t seem to hold the same positive working relationship with the carer after this even though I felt the carer had the right to complain as DCJ were not listening to her views. Even the agency and DCJ both referred to this carer as difficult after this meeting. The carer was just being the Childs (sic) voice and I supported that and was shut down also …’ Non-Aboriginal staff member
‘I’m not sure if I could call it retaliation or threatened, but I have seen the casework relationship change. Sometimes casework becomes more forensic or punitive, the partnership changes and decisions look different. [Labels] are applied to families as being complainers or [difficult], [non-compliant] … decisions for the family change. This is generally unconscious bias then impacting on outcomes for Aboriginal children and their families.’ Non-Aboriginal staff member
‘… families are spoken about differently after complaints are made e.g., “serial complainer”.’ Aboriginal staff member
‘ … I have supported practitioners where they have [spoken] about management’s poor conduct and decision making with families. Decisions made that limit connection and family time, where complaints had been made.’ Aboriginal staff member
‘ This answer relates to Aboriginal staff being reprimanded for assisting in the complaint handling process.’ Aboriginal staff member
172. DCJ does not have a clearly articulated policy for preventing, identifying and responding to retribution risk and allegations. In fact, there is no mention of specific procedures or processes for responding to retribution allegations in any of the policy or procedural documents provided to us by DCJ. A public complaint brochure, Managing Your Complaint to Community Services, includes, in a list of DCJ responsibilities, ‘taking all practicable steps to ensure that you are not subjected to any detrimental action in reprisal for making your complaint’. EFCU’s acknowledgement correspondence includes an attachment with similar messaging. DCJ staff advised us during this review that it had not developed a resource on the topic of retribution and Aboriginal complainants specifically.71
173. DCJ also told us that in the 3 financial years prior to 30 June 2022, it did not receive any allegations of retribution for complaints relating to Aboriginal children in the child protection system. It said that in such circumstances, consideration would be given to having a specialist unit manage the matter, such as the DCJ Conduct and Professional Standards unit. It noted that a level of protection is built into EFCU’s complaints process by requiring the endorsement of a district director and EFCU before the closure of any matter, and that EFCU offers all complainants assurances and information of their rights.
174. It is important that agencies respond when retribution is suspected. That said, retribution may be difficult to identify, for several reasons.
175. First, objective evidence of retribution may not be available. It is improbable, for example, that a staff member will document their retribution intentions.
176. Second, not all actions and decisions that a complainant perceives as detrimental will amount to retribution. For example:
177. However, depending on the circumstances of the particular case, things like subsequent adverse decisions, actions, omissions or changes in treatment or behaviour may be a ‘red flag’ that retribution may have occurred and require further investigation.
178. Although we did not find conclusive evidence that retribution had occurred in the complaint files we looked at, we saw at least 1 instance where, even though there was information that raised serious concerns about whether retaliation may have occurred, these retaliation ‘red flags’ were not followed up. In Grace’s case below, a person complained in a private capacity on behalf of a child, after which the service provider subject of the complaint wrote to her employer (another provider) to complain about her.
An Aboriginal child Grace, and her advocate, Elaine, lodged a complaint with EFCU about the case management an NGO had provided to Grace. EFCU referred the complaint to the NGO.
The NGO response attached a letter that the NGO had sent to Elaine’s employer (another NGO), criticising her conduct and suggesting her complaint may have been motivated by their decision to cease communication with her. Neither the EFCU nor the contract manager followed up on the NGO response to examine if the circumstances could be considered as retribution.
Steps should have been taken by the EFCU and/or the contract manager to establish whether retaliation had occurred when the NGO sent a letter to Elaine’s employer, both in fairness to Grace and her advocate, and to help ensure the integrity of its complaint handling system.
* Note: other issues and further details of Grace’s case can be found at paragraph 346 of this report
179. In Ann’s case below, the initial complaint issue – a relocation request – was swiftly resolved in the complainant’s favour. However, subsequent complaints about caseworker conduct in how that request had been handled spread over many months and progressively deteriorated. Complaints were sent back to the local office and the Manager Casework (MCW) who was the subject of the complaint, rather than the supervising Manager Client Services (MCS) or another district office for more arms-length consideration.
An Aboriginal kinship carer, Ann, sought approval to relocate to another state with the relative she cared for. The request was refused, but this was reversed the same day (following a complaint from her lawyer to her local MP who made representations to the Minister).
Three months later Ann made a complaint to EFCU about the manner in which her relocation request had been handled and the conduct of her caseworker and the Manager Casework (MCW). She also lodged a ministerial complaint a few days later requesting an investigation into the conduct of the caseworker and the MCW.
With her agreement, EFCU referred Ann to an MCW, who spoke to Ann about each of her concerns and reported that she ‘felt better’. EFCU closed the complaint shortly after, having provided the outcome she had requested of EFCU72 and established a direct contact point if further issues arose.
It is not clear what action was taken elsewhere in DCJ in response to her ministerial complaint.
Nearly 3 months later Ann lodged a second complaint with the Minister. She said her relations with DCJ officers had continued to deteriorate following the initial relocation request and decision. She alleged, in effect, she was a victim of retribution. Ann requested a meeting to discuss her complaint issues. A meeting was held shortly after between Ann, the MCW, the Manager Client Services (MCS) and an AbSec staff member.
In the meeting, Ann expressed concern about her treatment since she ‘stood up for herself’. The MCS told her she did not ‘hold last year’s decisions against [her]’ and agreed to follow-up the family’s case management transfer to another team. Her MP received a response around 6 months after the meeting.
The better course may have been to refer the complaints to another DCJ officer who was independent of the initial decision and its consequences (for example, an officer in another district). This would be a preferred course when the complaint includes an allegation of retribution. The later involvement of an MCS and an AbSec staff member was positive
180. In our review of complaints made to our office, we identified 2 complaints where the person indicated the reason they had contacted the Ombudsman was due to fear of retribution by DCJ if they were to complain directly to the agency without Ombudsman involvement.
181. We discuss how complaints affect the relationship between complainants and staff in our chapter on independent investigation and review functions below (see in particular paragraphs 315 - 319).
182. In its submission to this review, DCJ observed that any allegations of retribution warrant an independent review by DCJ’s Conduct and Professional Standards (CaPS) unit. It advised that to strengthen client protections, the visibility of policies, guides and communication with staff is being increased.
Good complaint handling principles | What we observed |
|---|---|
A complaint system must make Aboriginal people feel their complaints are welcome and taken seriously | There is uneven performance in complaint handling across DCJ |
Timely complaint acknowledgement and finalisation are key to being responsive | Many complaints take too long to resolve |
Complaint handling procedures must recognise that complaints differ in their complexity, sensitivity and urgency | Complaints are too easily lost in the system and complainants are left wondering what is happening |
The procedures must equally recognise that complainants have different expectations and vulnerabilities | Communication with complainants is patchy at all stages – acknowledging complaints, providing updates, notifying finalisation, and advising of review options |
The complaint system must routinely assess performance against tailored benchmarks. | There is double-handling that is confusing for complainants. |
183. A common theme we heard in our consultations with Aboriginal people, organisations and advocates was that Aboriginal complainants do not feel the DCJ complaint system is responsive to their needs. The criticisms included:
184. DCJ’s complaint handling procedures include timeframes and similar requirements that serve as benchmarks (or key performance indicators – KPIs) against which DCJ measures complaint handling performance.
185. This section looks first at quantitative EFCU data before moving on to issues of responsiveness that arose in our qualitative assessment of DCJ’s practice.
186. Some districts told us they had a practice of always referring complaints to EFCU to be recorded before being sent back to the district and CSC for action. These complaints will be captured in EFCU data below. However, we cannot measure performance against benchmarks for locally managed complaints, as there is no mechanism for districts to report complaint data for these complaints, and only 1 district could produce a complaint register when required by us.73
187. It is also likely that some (possibly most) locally managed complaints are handled through casework processes. No district we spoke to had a clear, documented triage process to help caseworkers distinguish between when complaints can appropriately be handled via casework practice and when they should be managed within the complaint management framework.
188. This means DCJ’s response to complaints received locally will vary from one district to another, and complainant experience will vary depending on the district they live in.
EFCU calls are answered quickly, although not all KPIs are measured
189. Overall, EFCU manages a timely call-handling service. EFCU’s Quarterly Business Report (QBR) gives a monthly breakdown of how telephone calls are handled and trend data against the previous quarter, including for both the EFCU and Care Leaver’s lines.74 This dashboard includes data about calls offered,75 answered, abandoned, average handling times, average answer speed, and the number of calls handled within 3 minutes.
190. For example, between October – December 2021 (Q2), EFCU received 1539 calls, of which 1497 (97%) were answered, followed by a slight dip in total calls from January – March 2022 (Q3) when 1486 calls were received of which 1458 (98%) were answered. The average time taken to answer EFCU calls in Q2 and Q3 was around 25 seconds,76 the average time spent on calls was around 15 minutes, and 96% of calls were answered within 3 minutes.77
191. If a matter can be resolved during the initial call, EFCU aims to do so and enter the result in Satisfy within 45 minutes. With an average time on calls of 15 minutes, EFCU may be meeting this target, though specific data to confirm this is unavailable.
192. If further work is required – such as contacting a CSC or district to arrange for someone to speak with the caller or emailing information or advice to the caller – EFCU aims to complete that work within 24 hours. Again, there is no available data on whether that benchmark is met.
Acknowledgement KPI is not aligned with DCJ’s complaint policy or the Australian Standard
193. EFCU’s acknowledgement timeframe of 5 working days78 is longer than the 3 working days set in the Australian Standard and the 2 working days in the former FACS Complaint Policy.79 An acknowledgement timeframe was removed from the FACS Complaint Policy altogether when it was updated and rebranded as a DCJ policy in March 2024.
194. The explanation for the longer period provided by DCJ is to allow time for preparatory work (such as a ChildStory history check) and to enable a single interaction with a complainant.
195. The 5 working day timeframe for a substantive acknowledgement response may be reasonable in the circumstances but could be complemented by an automated confirmation of receipt for complaints received by email. At a societal level, complainants increasingly use email and online services and generally expect rapid confirmation that their complaint has been received. EFCU and other child protection areas could pilot an autoreply acknowledgement, advising people that a more substantive reply will be received within 5 working days.
196. In its submission to this review, DCJ advised that EFCU has already implemented our draft recommendation concerning acknowledgement KPIs.
Complaint resolution – single KPI for simple and complex cases met in only around half of complaints
197. DCJ aims to resolve complaints within 20 working days. The timeframe is adopted in the policies of EFCU80, CSCs81 and Partnerships Directorate.82 It is expressed differently in each policy, but the general understanding is that the 20-working day timeframe begins after acknowledgement (i.e., in the case of EFCU, it is in addition to the 5 working day acknowledgement timeframe).
198. Data is not available on CSC compliance with this timeframe. Nor is data available for service provider compliance. This is overseen by the Prudential Oversight team, which is principally concerned with contract management rather than overall complaint performance.83
199. As to EFCU, the 20-working day timeframe effectively applies to any matter referred by EFCU to a CSC or service provider, and its response. Table 3 provides data on EFCU compliance. The 20-working day timeframe was met in only around 50% of complaints over the 3 financial years from 2019-2020 to 2021-2022, with a slight drop in performance in the third year. An additional 40% (approximately) of complaints were resolved within 40 working days, while between 9-16% took more than 40 days to resolve. These figures do not include complaints EFCU inaccurately classifies as enquiries (see discussion on page 76), which are usually resolved more quickly.
Table 3 - Time taken by EFCU to resolve complaints relating to Aboriginal and non-Aboriginal children
200. We looked at compliance with the 20-working day timeframe in the 66 EFCU complaint files that we sampled.84 In 64 of these, EFCU had requested information from a CSC or service provider.85 Of those 64 files, the 20-working day response target was met in only 26 (41%). Of the remainder, 26 (41%) were responded to within 21-30 days, 6 (9%) within 31-40 days, 2 (3%) within 41-50 days and 4 (6%) in over 50 days. The longest response time was a complaint EFCU referred to a service provider - the response took 168 days. In another complaint that EFCU managed, a CSC took 166 days to respond after 5 reminder notices from EFCU.
201. DCJ considered but rejected adopting a different or tailored timeframe for complex complaints, as recommended by the PwC Audit. PwC pointed to the NSW Commitments which require agencies to adopt KPIs ‘which recognise the differing levels of seriousness, urgency and complexity of complaints received.’
202. DCJ preferred to stick with a single 20-working day timeframe for all matters, as a ‘gold standard’ to be met. Defining ‘complex case’ was thought to be problematic86 and would blur more important objectives of tailoring the timing of the complaint response to the individual case, and keeping the complainant informed of revised timeframes and the reasons for them.
203. DCJ’s rationale is understandable and expeditious resolution of all complaints is a worthy goal. However, the alternative argument is that (in any complaint system) there may be a risk associated with not having staggered timeframes because:
204. Staggered KPIs that set reasonable timeframes for handling various kinds of complaints and/or various complaint stages can assist staff to prioritise and respond to a complaint in a way that is commensurate with the type of complaint.87
205. Where there are clear and justifiable reasons for extending the timescale (whether due to complexity or delay), DCJ should consider setting time limits on any extended investigation.
Incorrect classification can mean no response, or getting lost in the system
206. A threshold decision for EFCU is to classify a call as an enquiry or a complaint. This decision is largely left to the EFCU staff member receiving the call.
207. The Australian Standard defines:
208. We reviewed 67 files classified by EFCU as enquiries and 66 files classified by EFCU as complaints.
209. There is understandably room for individual judgement and differing views on the appropriate classification of incoming matters. That said, our review of 67 EFCU enquiry files differed markedly to EFCU’s assessment (applying the definition of ‘enquiry’ and ‘complaint’ in the Australian Standard). In our view, of the matters classified by EFCU as enquiries:
210. Of the 67 EFCU enquiry files, 6 were received from children and young people (including care leavers aged up to 26). We disagreed with the ‘enquiry’ classification in 4 of these, noting that some follow-up action was required to resolve the matter.
211. Correct classification is important in several ways. First, misclassification means EFCU and DCJ data does not properly reflect the true number of complaints received, and how quickly and fully they are resolved. Second, complaints miscategorised as enquiries are more likely to ‘fall through the cracks’ and be delayed or unresolved. This is because:
212. Most importantly, incorrect classification can have a significant impact on a caller/complainant. This is illustrated in the following 3 case studies which, in our view, were wrongly classified as enquiries.
An 18-year-old Aboriginal Care Leaver, Emmy-Lou, called the Care Leavers Line to convey that she had not been contacted by DCJ since turning 18, and was not receiving any After Care support.
The EFCU complaint officer checked ChildStory. It showed that the service provider had been case managing Emmy-Lou and had failed to finalise her Leaving Care Plan. EFCU contacted the service provider, which requested Emmy-Lou’s phone number. EFCU rang Emmy-Lou and left a message (details unknown), and made a follow-up call that went unanswered. EFCU then closed the file.
ChildStory records show that Emmy-Lou contacted DCJ again almost a year later to request a copy of her birth certificate. She stated she was still not receiving any After Care funding or support through the service provider. The CSC then allocated her an After Care caseworker to ensure she was receiving all the supports she was eligible for.
Had Emmy-Lou’s initial contact been treated as a complaint (on the basis that follow-up action was required), it is possible that her lack of After Care support would have been resolved much earlier and before her file was first closed.
The NSW Ombudsman referred to EFCU a complaint it had received from a complainant, May. May was concerned that a CSC had not returned her calls to arrange a contact visit with her 2-year-old daughter, nor provided a formal update on how her daughter was doing.
EFCU contacted May shortly after to discuss those concerns. It was agreed that EFCU would arrange for the Manager Casework to contact her. EFCU classified the matter as an enquiry and referred it to the CSC to contact May, adding they were ‘trying to avoid a formal complaint’.
A few days later May recontacted EFCU to advise she had not been called by a Manager Casework or a caseworker. On her insistence, her matter was re-categorised as a complaint. A Referral Form and the Ombudsman referral details were sent to the local office.The CSC contacted May the following day, and again a month later. A contact schedule with her daughter was put in place.
This matter should have been recorded as a complaint when the Ombudsman referral was received. It should not have been necessary for May to re-contact EFCU to insist that her complaint be so categorised.
An Aboriginal kinship carer, Tyrone, contacted EFCU to convey that the Care+1 payment he had been receiving for his grandson had stopped a few months earlier. This was contrary to the finding of a review that payments would continue for another 12 months. He had taken this up with the DCJ caseworker but the payment had not restarted. Tyrone said he was ‘broke’. EFCU referred the matter to the CSC as an enquiry.
Tyrone rang EFCU 6 weeks later to say he had not heard from the CSC. EFCU said they would contact the CSC. He rang again on 2 subsequent occasions (a week apart) to say he had not heard from the CSC. He was ‘highly distressed’ in the second call, and strongly critical of the CSC. The EFCU complaint officer said he could lodge a formal complaint but would have to wait 20 days for a response. He said he did not want to wait any longer.
This case illustrates that a matter can be resolved more quickly once classified by EFCU as a complaint.
213. In each of those cases the matter could (and in our view should) have been classified from the outset as a complaint. Each caller expressed clear dissatisfaction with a DCJ service and expected to receive both a response and the resolution of an issue. One caller was suffering financial distress, and another had already called the Ombudsman.
214. The advantage of quick, local resolution is acknowledged. However, that did not happen in these 3 cases, and each caller had to take follow-up action before receiving the support or assistance they first requested. This places an onus or burden on a person who may be vulnerable or disengaged from the system.
Figure 14 - EFCU enquiry workflow pain points
215. The diagram below illustrates the workflow differences between matters classified as enquiries versus complaints.

Figure 15 - EFCU complaint workflow pain points

216. DCJ advised in its submission to this review, and Tyrone’s case specifically, that EFCU has now updated its policies so that issues concerning large financial matters will be classified by staff as formal complaints instead of attempting to resolve the matter directly.
217. It also advised that the ‘enquiry’ terminology is a legacy system term and that EFCU are working with the software vendor to introduce a new term, ‘Complaint resolved at EFCU.’ It asserts this will provide a clearer description of the issue and the resolution process, improving client understanding and the accuracy of reporting. The EFCU will also need to ensure that it does not merely reclassify complaints, but also addresses the substantive responsiveness issues described in this report.
218. EFCU sends an acknowledgement letter/email when a person’s contact is classified as a complaint, which we observed occurs consistently in practice. The EFCU Procedure states that an acknowledgement should explain the complaint management process, timeframes and avenues for escalation.
219. Most EFCU acknowledgement letters also explain which CSC office the complaint has been referred to and thank the complainant for raising an issue that could improve DCJ services. An attachment to the letter lists the responsibilities and expectations for both the complainant and the agency in managing the complaint. Information is provided on 2 other dispute resolution options – the NSW Ombudsman and the NSW Civil and Administrative Tribunal.
220. However, some EFCU acknowledgement letters we examined gave inadequate detail of the complaint management process and steps. Further, some letters did not provide a contact name at the CSC, or another contact point for the complainant to provide further information, seek an update or report that no response had been received. One letter explained that ‘Community Services’ would respond to the person’s complaint within 20 working days, but with no explanation of whether ‘Community Services’ meant, for example, EFCU, a district, or some other unit.
221. Addressing these issues and ensuring complainants know who to contact if they receive no response may prevent complainant confusion, help recover complaints that fall through the cracks and avoid the need for double-handling.
222. DCJ’s response to the report indicated that while EFCU may not always include local contact details in the initial acknowledgment letter (allowing local areas to determine the best point of contact), it will include EFCU officer details for any immediate questions.
223. Triage processes are a widely used method of undertaking a preliminary assessment of new cases to decide if they are urgent or require priority handling.
224. In practice, the EFCU Manager may assess that a matter requires immediate attention. In 1 file we reviewed,93 a matter was effectively triaged and escalated to the EFCU Manager who contacted the local area, pointing out the complaint response ‘may need a shorter turn around’ as there was an impending birth of a child the department was intending to remove at birth.
225. It may be useful for DCJ to develop clear written guidance for assessing urgency or sensitivity and a separate KPI for matters that might be so classified; the current KPI is 20 working days irrespective of urgency. In our sampling of EFCU files, all cases were classified as ‘Normal’, even where there were indicators of urgency.
226. We acknowledge that the Helpline (not EFCU) handles child protection issues that involve urgent matters relating to the safety of children and young people. There are nevertheless other areas of EFCU work where a triage or priority assessment may be appropriate. This could include cases in which a person is experiencing financial hardship following a decision to cease financial support, or there is a risk of violence to one or more parties.
227. Tom’s case at paragraph 241 is an example of a complaint that could appropriately have been marked for urgent response. An Aboriginal family was facing a threat of ongoing violence after their caseworker allegedly disclosed information to a relative in a way DCJ ultimately agreed ‘should not have happened’. This disclosure led to the relative ‘running at’ the complainant with a knife, and NSW Police taking out an AVO to protect the complainant from the relative. The complainant wanted to know how DCJ would support them to be safe. The complaint was not triaged as urgent and the district was given 1 month to respond,94 even though the complainant attended the local office several times during this period to discuss their complaint.
228. Despite around half of complaints taking longer than 20 working days to resolve, we identified sub-standard practice in DCJ in providing updates to complainants:
229. In cases that exceed the 20 working days target, the complainant should be updated on the reason for the delay and given a revised timeframe for resolution.
230. In cases where complainants rang EFCU to seek an update on their complaint, EFCU generally contacted the CSC to ask CSC staff to call the person. This process will benefit people who prefer to communicate with EFCU directly to track their complaints, rather than with the CSC (e.g., because they have escalated from the CSC, or are concerned about retribution). However, for other cases where a person is happy to contact the complaint handler directly, there may be scope to reduce some double-handling by providing local contact details (e.g., the person responsible for handling the complaint at the CSC) in the acknowledgement letter.
231. The CSC Procedure presently advises officers to refer matters to EFCU if they ‘cannot do any more and the complainant is still dissatisfied’.95 The PwC Audit found deficiencies in DCJ’s escalation thresholds in complaint handling.96
232. Our file review identified instances where complainants reported attempts to make a complaint, or take a complaint further, but were ignored or not responded to, and sometimes for lengthy periods. This was also a reason for escalation of complaints to our office.
233. We observed some barriers to escalation at the local level before contacting EFCU or our office. For example, a CSC manager being unwilling to speak with a complainant directly. This is illustrated in Joanne’s case where her request to speak privately to a senior officer without a caseworker present was initially rebuffed on the basis that she was ‘unable to articulate why’ she made that request.
234. It is understandable that district officials cannot agree to every client request to speak with a manager, or put new casework arrangements in place whenever a clash or incident arises. On the other hand, there must be flexibility and an open mind as to why a client may request a private meeting or a new arrangement. One possibility, for example, is the client may have retribution concerns they wish to raise.
235. In some districts, a district director may agree to a complainant’s request to have a complaint handled by another district. There would be value in formalising a process where EFCU itself takes the initiative in recommending a complaint be reviewed by or allocated to another district (or, if the district takes this initiative, it notifies EFCU that this has occurred).
The mother of 2 Aboriginal children, Joanne, made a complaint to EFCU in late 2019 saying she was unhappy with how she was being treated by one of her 2 caseworkers. She said that the caseworker was not supporting her nor helping to restore relations with her children. Joanne had attempted unsuccessfully to speak privately to the Manager Casework (MCW) and made a formal complaint in order to speak privately with the Manager Client Services (MCS).
EFCU referred the matter to the district office the following day, with an instruction to contact Joanne within a week.
There was continuing contact between Joanne and the district office in early 2020. Joanne also contacted EFCU during this period to raise fresh issues, but also to repeat her concern that relations between her and the caseworker were unsatisfactory (for example, ‘speaking over the top of her’).
EFCU forwarded the fresh issues to the district, and later sent 2 reminders requesting a response. The response form from the district 2 months later addressed all the complaint issues. It described the casework support that Joanne was receiving, but also explained the communication difficulties they encountered in telephone calls and meetings with her. The response included the following comment on Joanne’s original 2019 complaint:
‘The MCW has spoken with [Joanne] during phone calls with the CW. [Joanne] believes that the MCW should speak with her, without the CW, but is unable to articulate why.’
Soon after receiving the original complaint, the MCS had met with Joanne and her mother, and without the caseworker. Joanne disclosed at that meeting which of the 2 caseworkers she was unhappy with. The MCS apologised to Joanne that the caseworker had not followed the agreed contact arrangement. The arrangement was nevertheless continued, to Joanne’s disappointment. The MCS wrote shortly after to Joanne to summarise the complaint outcomes, thank her for raising them and providing the MCS’s phone contact number.
This was a difficult relationship for the district office, with ongoing issues. It seems, however, there was something of a breakthrough when the MCS agreed to meet with Joanne without the caseworkers present. And yet, as the response form suggests, there was resistance within the district office to this path being taken until Joanne could ‘articulate why’ she needed a private meeting.
236. The EFCU Procedure notes that EFCU can refer complaints to ‘a specialist unit’ if it determines that complaint resolution at CSC level is not appropriate but does not outline which units this could include.97 It does not provide internal referral guidance for privacy matters to DCJ’s Open Government Information and Privacy unit (OGIP). Its guidance on external referrals is brief (for example there is no guidance on referrals to bodies such as ICAC or Anti-Discrimination NSW).
237. During our file review, we observed some issues with the referral of matters to OGIP, and the Prudential Oversight team.
238. It is noted that our review did not assess the actions of DCJ’s OGIP unit, which is a matter more appropriately within the jurisdiction of the Information Commissioner. However, we did look at whether complaints to EFCU that included potential privacy issues were appropriately transferred to OGIP.
Referral of privacy complaint issues
239. We observed deficiencies in referral processes in complaints with privacy aspects. Any general review DCJ undertakes of workflow interaction between its complaint units (as recommended in this report) warrants reflection on how privacy complaint issues pass between EFCU and OGIP.
240. In Tom’s case below, EFCU appears to have allowed an important privacy issue to lapse rather than notify it to OGIP. There was no information on the file to show Tom was advised of his options for pursuing a privacy complaint.
241. In its submission to this review, DCJ advised that EFCU has now updated acknowledgement letters to include the escalation pathway for the Information and Privacy Commission NSW. It stated that previously, a complaint investigation would determine if an OGIP referral was required, and that EFCU and OGIP processes will be reviewed.
Tom complained to EFCU in 2020 that a caseworker disclosed confidential information to a third party relative, who then attacked him with a knife and made death threats against his grandchild’s mother (Cathy). The police took out an AVO against the relative. Tom wanted a meeting with DCJ to discuss the privacy breach and the support they would receive from DCJ.
EFCU referred the complaint to the CSC. It spoke to Tom and Cathy on 2 occasions as they attended the office wishing to speak with a manager. They were advised the caseworker had been spoken to, an internal process was underway, but no further details were given. They were told the case would be closed following the internal process – and because Cathy was progressing well in caring for her child. Tom and Cathy both expressed dissatisfaction with how various issues were being handled.
The Manager Casework subsequently wrote to Cathy formally acknowledging the complaint, commenting the confidentiality breach was ‘not acceptable’ and should not be repeated, and confirming that an internal process was underway. The complaint was closed.
There is no information on the EFCU file of OGIP being notified of the breach, or Tom being advised of his options to pursue a privacy complaint.
242. In Tracey’s case OGIP transferred a matter involving privacy issues to EFCU for a casework response, explaining that it would accept an application from the complainant if she wanted a privacy review. However, despite the complainant remaining unsatisfied with the casework response, there is no information on file of her being told of her option to apply to OGIP.
OGIP received a complaint in 2022 from Tracey, an Aboriginal kinship carer alleging that a caseworker discussed her circumstances with another person in a public area and the conversation was heard by other people. OGIP referred the complaint to EFCU for a ‘casework response’ as it concerned the conduct of a caseworker.
The referral email stated that following the casework response, OGIP would consider any application from Tracey for a privacy internal review of its decision – it is not known whether Tracey was told this.
EFCU referred the complaint to the district. The Director of Community Services (DCS) wrote to Tracey to advise the complaint was being taken seriously and she could make a further submission if she chose. Tracey provided a statement with additional detail of the alleged privacy breach.
When interviewed, the caseworker explained she had been confronted in the public area by several community members about her involvement in Tracey’s case. The DCS tried unsuccessfully to contact an independent witness to the confrontation.
The investigation was closed on the basis there was no evidence to corroborate the complaint, after advice was received from human resources that ‘we cannot act further on investigation on hearsay alone from [Tracey]’. The complaint file noted that Tracey had made numerous previous Ministerial complaints about casework staff (although none in relation to this incident), and that the CSC was in daily communication with her through casework. The complaint file does not include the record of interview with the caseworker or any details of her version of events.
We are concerned that there is no information on the file as to whether Tracey was told, at the conclusion of the casework complaint, that OGIP would consider an application from her if she wished to pursue the privacy complaint further.
Referrals to the Prudential Oversight team
243. Exchange of complaint information between EFCU and the Prudential Oversight team was generally sound, but with scope for improvement. We considered it to be deficient in 5 of 37 relevant files we sampled (14%).
244. Delays could sometimes occur in EFCU forwarding referral or response form information to the Prudential Oversight team and in the Prudential Oversight team forwarding the information received from EFCU to the contract manager. Ken’s case is an illustration of this breakdown
Ken complained to EFCU about a service provider in late 2020. EFCU referred the complaint to the service provider 3 weeks later, with a response due 4 weeks after that. Two months passed until the Director of Commissioning and Planning team contacted EFCU requesting a copy of the service provider response. EFCU replied with an apology and an undertaking to improve the information loop.
245. It is possible that a centralised complaints database, with workflows that can assign tasks to people in other teams or units, could help avoid problems associated with exchange of information by email.
246. In its submission to this review DCJ advised that since 2020, there have been improvements in how EFCU shares information with the Prudential Oversight team. It advised that to further improve efficiency and reduce the risk of errors, an upgrade to the Satisfy database is being explored, which could potentially allow for automated updates to be sent to contract managers more quickly.
Good complaint handling principles | What we observed |
|---|---|
The goal of complaint handling must be fair resolution of the complaint | There were both good and poor outcomes for Aboriginal complainants in DCJ complaint handling |
All substantive complaint issues must be adequately examined, including the complainant’s views on those issues | A good outcome was more likely if an officer spent time to understand the complaint issues and engaged openly with the complainant |
Findings should be evidence based and justifiable | Some Aboriginal complainants were not notified when a complaint was finalised or were not told the findings and follow-up actions |
Reasons for decisions and actions should be recorded and accessible for independent scrutiny | Complaint files did not adequately record actions taken at district level, the lines of inquiry followed, or how a staff conduct issue was handled. |
Complainants must be told the complaint outcome, including findings and any follow-up or remedial action that will be taken. | The absence of a central complaint investigation function left some Aboriginal complainants dissatisfied. |
247. A common theme we heard in our targeted consultations with Aboriginal people was a lack of confidence that the DCJ complaint system would reach outcomes that were fair and just. The criticisms included:
248. The sample analysis we undertook of DCJ complaint files looked at complaint outcomes to assess if they conformed to best practice principles.98 We gained a mixed picture. In this section, we start with 3 examples of good complaint outcomes before moving on to cases where we identified deficiencies in complaint outcomes.
Some good outcomes
249. In the first case study below, Sue’s complaint resulted in increased Aboriginal casework assistance and involvement of the Aboriginal consultation panel in future decisions. Features that stood out were DCJ officers identifying there was a grievance that required focused attention, devoting time to engaging with the complainant and working through the issues, and efforts to provide culturally sensitive complaint handling. Follow-up work may still have been required within DCJ, but the matter was being well-handled at the point our examination stopped.
Sue was the aunt of 2 Aboriginal children who had been removed and placed in foster care. One aspect of her complaint to EFCU was that she felt inadequate action was being taken to appoint an Aboriginal caseworker for the children and that DCJ was ‘not following the guidelines that were specified in the Bringing them Home Report (1997)’.
She felt that a carer assessment for the children’s grandmother was taking too long, since she had already been assessed as an authorised carer. Sue said her calls to the caseworker and MCW were not returned.
EFCU referred Sue to a different MCW who spoke at length with her about her concerns and emailed contact information to her.
DCJ took steps to increase Aboriginal casework assistance for the children through a different CSC, and they determined that all decisions regarding the children were to be oversighted by the Aboriginal consultation panel. Sue was happy with the outcome of her complaint.
This is a positive example of how a complaint can be used to increase cultural support to families engaged with DCJ.
250. In Dr Andrew’s case an apology was promptly provided for rude treatment after the complaint handler listened to the call recording.
A general practitioner, Dr. Andrew, complained to EFCU in 2021 about the response he received when making a Child Protection Helpline disclosure regarding a 2-year-old Aboriginal child.
He was unhappy with the conduct of the DCJ staff he spoke to. EFCU referred the complaint to the Helpline’s Manager Client Services (a week after receiving it). Dr. Andrew was contacted 4 weeks later.
The MCS apologised for the delay and advised that the recorded phone call with the Helpline had been listened to. The MCS said the caseworker’s conduct was rude and unacceptable, and this conduct issue had been addressed. The MCS explained the Helpline long call wait times and advised on how to lodge a Helpline report online. A written apology was also provided to Dr Andrew.
As the call was recorded, the MCS was able to listen to the conversation, make findings, and take appropriate action regarding the caseworker’s conduct.
251. In Rebecca’s case, DCJ apologised and agreed to have an MCW present at future interviews and to provide sensitive questions in advance. An Aboriginal consultation occurred and Rebecca was advised during a subsequent home visit that DCJ had taken her complaint on board and had implemented the improvement steps it said it would take. Although Rebecca was not wholly satisfied and would have preferred reassurance about disciplinary action being taken, her complaint to the MCW and later to EFCU resulted in positive outcomes.
An Aboriginal mother, Rebecca, complained to EFCU in 2021 about a home visit interview with 2 caseworkers a few days earlier. The interview had lasted 2 hours and was uncomfortable for her. Rebecca queried the relevance of some questions, which she found intrusive, personal and sensitive. She felt her family (which was dealing with trauma) was interrogated, was not treated with due respect and their cultural beliefs and ideals were not considered.
Rebecca had already spoken with the MCW who had apologised. However, Rebecca contacted EFCU as she wanted the conduct of the caseworkers to be investigated, and a follow-up response provided. Her particular concerns were the relevance of the questions asked during the home visit and cultural sensitivity to her family’s situation.
EFCU referred Rebecca to the CSC. The CSC response explained that, following Rebecca’s earlier discussion with the MCW, it had been decided the MCW would be present during any further interviews to ensure that questions were appropriate. Rebecca would be provided with sensitive questions in advance. The response indicated Rebecca agreed this was a reasonable solution.
The response also noted that an Aboriginal Consultation a couple of days earlier had recommended that caseworkers explore significant relationships in the family, consider a mental health care plan or disability diagnosis for Rebecca’s child, refer to cultural resources, and initiate further conversations about what support the family may need from DCJ. Rebecca had also been advised during a subsequent home visit that DCJ had taken her complaint on board and had implemented the steps agreed with her in her earlier phone call with the MCW.
This is a positive example of DCJ utilising complaints to identify process improvements for families.
252. Other files we examined demonstrated deficiencies that resulted in less positive complaint outcomes. Among the themes taken up in the discussion and case studies throughout the rest of this chapter are complainants not being advised of outcomes, deficient explanations of outcome, not all substantive complaint issues being investigated, and some complaints about staff behaviour that could have been better managed.
253. One of the key themes to emerge was that a good complaint outcome requires an explanation being provided to the complainant. The complainant may not accept the explanation, but they should at least be provided with an explanation that is reasonably understandable in the circumstances.
254. We saw several instances where complainants were not officially notified that their complaint was finalised. The explanation, found in the response forms, was that the local office considered the complaint had either been resolved through casework processes or the concerns had been discussed with the complainant prior to their EFCU complaint. EFCU did not follow up in these cases to discuss the outcome with the complainant, and the complaint was closed without further contact with the complainant. This meant the only complaint-related communication with the complainant was EFCU’s initial acknowledgement letter.
255. In 8 of 45 (18%)99 Aboriginal complaint files we examined that had been managed end-to-end by DCJ100 the complainant either did not receive a response from the district office or EFCU (4 files) or it was unclear whether subsequent contact with the complainant was in response to their complaint or other issues (4 files).
256. Some complaints can be effectively and efficiently resolved through casework processes without additional action. There may be instances too (in any complaint system) in which a complainant is unreasonably persistent.
257. What is required, however, is that EFCU should carefully examine the response forms it receives from local offices to assess if the office’s response was appropriate in that case. If so, it would be a straightforward step for EFCU to notify and advise the complainant that the file will be closed in the absence of further contact from them (with contact details provided). Similarly, if EFCU assesses that a further response is not required for a repeat complaint or an unreasonably persistent complainant, this should be formally advised to the complainant together with Ombudsman office contact details.
258. Generally, EFCU must keep an open mind to the possibility a complainant is confused or holds a different understanding as to the outcome of their complaint. This is illustrated in Brittney’s case on page 93.
A foster carer, Brittney made 2 complaints to EFCU and had several conversations with local office staff following a decision to relocate 2 Aboriginal children who had been placed with her on an emergency basis. She had understood the children would remain with her for up to 6 months, and she had bought items and taken extended leave from her job.
Her initial complaint was to the Manager Casework (MCW), who responded by email the same day and apologised for the confusion. The MCW declined a further request to speak later that day by reason of being unavailable.
Brittney contacted EFCU 3 days later (both by phone and email) about unsatisfactory service delivery and communication by DCJ. Two weeks later, EFCU sent an acknowledgement email advising Brittney that her complaint had been sent to a district director’s office for action.
Two weeks later, EFCU received the district response which commented that ‘As the complaint contents and issues were [earlier] discussed with Brittney ... further contact was not initiated’. The response described a discussion the local office held with Brittney in the days following her initial complaint to the MCW. It noted she was not satisfied with the outcome. Two months later Brittney contacted EFCU again to complain she had not received a response to her complaint. She was told of the district office advice that the complaint issues had been discussed with her and further contact was not considered necessary. She pointed out that the discussion was held before her written complaint to EFCU. The outcome was that an EFCU complaints officer phoned her to discuss the matter. There are no recorded details of what was discussed, other than that Brittney said she would be contacting the Ombudsman.
It was reasonable in this situation for Brittney, having received a complaint acknowledgement email from EFCU, to expect that EFCU would contact her again to convey the complaint outcome.
259. DCJ advised in its submission to this review that it is not EFCU policy to close a complaint under circumstances such as Brittney’s. It says that EFCU staff have now participated in refresher training and EFCU has implemented additional random case audits to further strengthen review processes.
260. In 4 of the EFCU files that we sampled (7% of the sample), EFCU closed a complaint prior to the final outcome being reported back to EFCU from the relevant unit. This is illustrated in Mark’s case below.
An Aboriginal kinship carer, Mark, made a complaint to EFCU in 2020 about allowances he was receiving from DCJ for 4 grandchildren in his care. He did not have a legal order for 2 of the children but understood that DCJ would seek orders. In the meantime, DCJ stopped providing weekly support vouchers, relying on a DCJ policy
EFCU sent the complaint to the district. The district made contact with Mark a month after he had complained. The district apologised for what had occurred and said they would do a referral for a guardianship assessment and apply for financial support vouchers to recommence. DCJ told Mark they would contact him in 2 weeks, which did not occur.
Mark contacted EFCU 2 months later to complain about the lack of contact. At EFCU’s request, the district office contacted Mark. It subsequently advised EFCU of this contact, that Mark was assisted to obtain a Centrelink double orphan allowance for the children, and that a guardianship court application was outstanding.
No information was provided about the outcome of the application to DCJ for financial support vouchers.
261. When complaints are closed prior to the final outcome being known by EFCU, its involvement ceases and the onus shifts to the complainant to re-contact EFCU if they are dissatisfied.
262. This will not always be a problem for straightforward complaints where the complainant has the knowledge and confidence they need to return to EFCU, if the promised action does not eventuate. It is more likely to be an issue where the complainant is a child, or the issues are complex or serious, or if the complainant is experiencing ‘complaint fatigue’ or other barriers to making a further complaint.
263. While an undertaking by a local office to take further action in response to a complaint may be a reasonable basis for EFCU to finalise and close a complaint, there does not appear to be a quality assurance process at local offices for tracking and following up actions agreed to in resolving complaints that EFCU has closed, other than the complainant returning with a further complaint if the action does not eventuate.
264. Many complaints to organisations criticise, directly or indirectly, the competency or conduct of staff involved with the complaint issues. From an accountability and continuous improvement perspective, agencies must be alert to the possible need to undertake a separate examination of staff development needs or conduct issues.
265. Further, for many complainants, satisfactory complaint resolution includes not only acknowledging aspects of their complaint that are upheld, but also (where appropriate) reassurance that steps have been or will be taken to prevent similar issues in future. Such feedback can build trust in a complaint system.
266. It is concerning that despite our review finding that 13 of 90 complaints handled by EFCU or CSIM (14%) involved a CSC apologising to the complainant (e.g., for rude, threatening, or incompetent conduct) or acknowledging a shortcoming in casework,101 only 1 case included information on the complaint file about practice improvement steps that would be taken. That case, described below, illustrates the kind of detail that can helpfully and appropriately be recorded on a complaint file, and assurance that can be provided to complainants about practice improvement. It is followed by other case studies where such action was not taken.
EFCU received a complaint in 2021 from an Aboriginal kinship carer, Holly, about the conduct of a DCJ regional caseworker. Holly was caring for her niece, and complained that the caseworker:
On referral from EFCU, the CSC determined that the caseworker’s conduct did not meet best practice – though also noted the caseworker denied making some of the comments attributed to her. The CSC advised EFCU that it would apologise to Holly and:
The CSC later wrote to Holly to acknowledge her distress and that the caseworker may have been dismissive of her concerns. The CSC advised that it would take steps to improve practice.
The CSC provided assurance to EFCU, who recorded on the complaint file that the underlying complaint issues had been dealt with and detailed that steps would be taken to address these underlying issues. The CSC also provided Holly with more general reassurance that her complaint had prompted practice improvement steps. EFCU could close this file with confidence that the complaint was resolved.
267. Holly’s case was the exception. The following are examples of complaints where action to address underlying complaint issues (if any) were not apparent on the complaint file. This is a problem for several reasons. First, it represents a lost opportunity to use complaints to improve service delivery. Second, the complaint file does not adequately record what findings were made and reasons for any decisions.
268. In Kristy’s case below, there was a breakdown in the complainant’s relationship with a caseworker. The CSC response advised only that a new caseworker had been appointed, without addressing the various underlying issues raised in the complaint.
The mother of 2 Aboriginal children, Kristy complained in 2020 about several aspects of her caseworker’s conduct:
In referring the complaint to the district, EFCU suggested they examine how the caseworker interacted with Kristy about appointments and incidents and sought advice on Kristy’s request for a different caseworker.
The response form noted the CSC had allocated a new ongoing caseworker to Kristy, had changed the way they communicated with her, and no longer required urinalysis tests.
In this case, no explanation was given in the response as to why the caseworker was changed, whether the key complaint allegations were substantiated, and whether steps were considered necessary to mitigate the risk of reoccurrence.
269. In Nikki’s case below, the complaint handler took steps to address the key issue (refusal to reimburse expenditure). However, it is not clear whether incorrect advice was given (although that is the likely inference based on the actions taken to resolve the complaint) and the response is silent on whether steps would be taken to ensure the caseworker would receive feedback about any incorrect advice they may have provided.
A care leaver, Nikki, made a complaint to EFCU in 2020 about conflicting advice she received from the CSC. A Senior Caseworker advised Nikki the previous year that she had $2000 in her establishment fund that could be used to buy furniture as she had recently left care. Nikki bought several furniture items and sent the receipt to the CSC.
Another caseworker then contacted her to say her establishment fund money had already been spent and that DCJ would not reimburse her. Nikki had previously contacted the CSC several times to request a review, including leaving messages for the MCW, however nobody had responded.
Following an EFCU referral of the complaint, the MCW completed an ‘Out of Guidelines’ submission to the Executive District Director to request that Nikki be reimbursed. The MCW told Nikki the matter would be considered and she would be contacted. The complaint was closed before the submission outcome was known.
There is no record of the CSC addressing Nikki’s contentions that a caseworker provided incorrect information, and that her earlier attempts to contact had gone unanswered.
270. Although the substantive outcomes in these complaints were positive, there was nothing to indicate that the underlying conduct or practice issues had been addressed.
271. These case scenarios are not inconsistent with feedback we received from one senior DCJ staff member to the effect that the outcome of complaints can too often be a change in caseworker, without addressing what are sometimes serious shortcomings or misconduct of the previous caseworker.
272. To be clear, it is not necessary to provide complainants with detailed information about steps taken to address staff conduct issues. However, where an error or shortcoming is identified, it will generally be appropriate to not only rectify the issue, but also where possible, reassure the complainant, and EFCU, that steps will be taken to prevent its reoccurrence.
273. While complaint files should not record details of disciplinary action (which are more appropriately held on personnel files) any referral for further action should be recorded, so that the complaint record shows that all necessary and appropriate steps were taken. This is important for quality assurance as well as any queries or follow up related to the complaint.
274. All substantive complaint issues should be reasonably examined and the outcome notified to the complainant. At a practical level, failure to do so may result in a fresh complaint.
275. Complaint issues were not always followed up (or if followed up, were not always recorded). This occurred in district responses in at least 8 complaints referred for handling via EFCU102 of which at least 5 were Aboriginal complaints.103 This did not appear to be an issue in complaints handled by CSIM.
276. In other cases, there were significant delays in following up whether issues had been responded to, as occurred in Harry’s case below.
Harry, the father of 5 Aboriginal children in OOHC, complained to EFCU in 2022 about a service provider caseworker’s conduct, lack of contact with his children, and other worries concerning the children. EFCU referred the complaint to the service provider.
The Acting Executive Manager of the service provider arranged an online meeting shortly after with Harry. It appears his concerns were addressed in this meeting and resolution steps were put in place. The service provider did not provide an update to EFCU until nearly 6 months later when returning the complaint referral feedback form. There is no evidence of EFCU following up with the service provider in the meantime. The reason for the delay was the Manager’s unplanned absence from work for personal reasons. The response once received, referred to the meeting with Harry, and attached minutes from the meeting. This was a 1-page handwritten document that did not have clearly documented outcomes.
While the complaint was apparently resolved in a timely manner, it is concerning that there was no followup regarding the heavily delayed Response Form. It was only once this was received 6 months later that EFCU was able to determine that the service provider had undertaken appropriate action.
277. The OSP does not have a direct role in complaint handling, although in discharging its other functions an outcome may also be that an earlier complaint is effectively resolved.
278. The OSP was involved in only 3 (or 3%) of the complaint files handled by EFCU and CSIM. However, our observation from case sampling is that when the OSP was involved, it made a valuable contribution and displayed strong casework expertise.
279. We understand the OSP is not currently resourced to investigate complaints. This raises the question whether the OSP could – with proper resourcing – play a greater role in providing arms-length complaint investigation (e.g., complex escalated complaints or other complaints that raise potential systemic issues with a view to identifying opportunities for systemic improvement).
A complaint was received by CSIM in 2019 about DCJ’s conduct towards Leanne, an Aboriginal woman whose children had been removed. The complaint alleged that DCJ had tampered with evidence in legal proceedings.
The CSIM file included a detailed case review by the OSP, which was conducted in response to several previous complaints from Leanne relating to DCJ’s actions connected to the welfare of her children whilst in care. The OSP review commented on DCJ practices that did not conform to practice guidelines and values, questioned some case management decisions and identified a systemic issue. The OSP recommended a practice discussion with the CSC staff to review the findings and consider future practice.
The OSP review made recommendations for a change in case direction, and to consider restoring Leanne’s children to her. A recent check of ChildStory shows the children were restored to her care and there are no current legal orders in place.
280. A familiar occurrence in complaint handling is that a complaint is (or may soon be) the subject of adjacent legal proceedings. A question confronting the complaint handler is whether to take account of that development and possibly defer investigation action while proceedings are underway.
281. The issue was raised with us by several legal services to which we spoke during this investigation. We were told lawyers are hesitant to advise a client to make a complaint during proceedings ‘as this may be perceived as being obstructive/non-compliant, even though it may be a client’s right to make a complaint’. One aspect of their concern was that DCJ officers may misread intentions or react adversely.
282. A related concern was the way DCJ officers sometimes respond to a lawyer. One commented, ‘even when we are very polite and say we are just trying to understand, DCJ staff are very defensive and go into “protection mode” straight away’. We heard DCJ staff may bring in their agency lawyers to continue the conversation ‘even if it’s just a simple matter’ and that an overriding concern of the lawyers is to be ‘very gentle’ in the conversation so there is no ‘risk of retribution’ to the client.
283. The communication impasse could, we were told, continue after a court matter was finalised. At that point, the legal service may not have the capacity to assist the client in pursuing the complaint.
284. At a recent Budget Estimates hearing, the issue of complaint handling by service providers was discussed, including that poorly handled complaints could have flow-on effects for the quality of information that flows to DCJ lawyers in their conduct of matters before the courts. The DCJ Deputy Secretary CPP also expressed concern about this issue.104
285. We saw this issue arising in the file sampling we undertook. We saw instances where court proceedings were cited as a reason why complaint issues could not be considered, despite some issues being outside the scope of legal proceedings (for example, a caseworker being rude or insensitive).
Meghan complained to EFCU about her child, who was removed from her care in hospital and was under the parental responsibility of the Minister. This included several allegations about unprofessional behaviour by a caseworker (such as disrespectful and mocking behaviour, not supporting restoration and refusal to link her to services she previously agreed to). Meghan requested an Aboriginal caseworker, a cultural plan and a discussion about transfer of her child to an Aboriginal provider.
A Manager Casework contacted Meghan and told her that a new caseworker would not be appointed while the matter was before the Children’s Court, that carer consent would be required for any transfer, about efforts to seek support from an Aboriginal team and that a cultural plan was being worked on. Later, the Executive District Director wrote to Meghan in general terms that no detailed comment could be made on her complaint as the matter was before the Children’s Court. A file note recorded that Meghan had a cognitive impairment and that any future complaints should be responded to by redirecting her to her solicitor.
There was no indication on the complaint file of any action to investigate Meghan’s complaints about the caseworker’s conduct or decision not to link her to restoration services.
286. Leanne’s case at paragraph 279 demonstrates how an earlier independent complaint investigation could have produced a fairer result for the complainant sooner, and saved the department considerable time and expense, by ensuring the information before its lawyers and the Children’s Court was accurate and fair. In Leanne’s case, there were concerns raised on her behalf about fabrication of evidence and incorrect information in caseworker affidavits. No action was taken on the complaint as the matter was before the courts. The OSP later undertook a review and concluded that DCJ had not provided the Children’s Court with a balanced view of the mother but instead focused on evidence to support their position that the mother could not care for the children, and that case management decisions had been based on NSW Police interventions rather than DCJ assessments. The OSP recommended a change in case direction, recommending consideration be given to restoring the children to their mother.
287. Every case must be approached individually to assess how current or proposed legal proceedings interact with issues that could be the subject of administrative investigation. Situations may arise in which it is advisable on legal or practical grounds to suspend further administrative investigation, wholly or as to some issues while matters are before the court. However, it should not be presumed that further administrative investigation of all issues is ordinarily to be suspended or terminated.
288. There must also be a preparedness by complaint staff to discuss complaint handling options (including investigation) with a person’s legal representative, without necessarily transferring that discussion to the DCJ legal section if some or all of the issues are outside the legal proceedings. Similarly, if complaint issues are appropriately assessed as being for the court to determine in concurrent proceedings, the complaint file should record (and the complainant should be advised) whether and how any outstanding complaint handling can be progressed after the legal proceedings have concluded.
289. As this discussion indicates, there is a need for DCJ to examine this issue with a view to clarifying its guidance to staff105 and possibly addressing the issue in staff training.
290. DCJ decided to implement regular client feedback surveys following the PwC report.106 Presently these are conducted by EFCU on an ad hoc basis, from year to year. EFCU complaint officers phone a cross-sample of complainants107 to elicit their experience of the complaint process, through 8 mostly open questions. Broadly, complainants are asked about overall satisfaction, experience with EFCU and local offices, access to complaint information, complaint updates, and areas for improvement.
291. Additionally, EFCU call management guidance includes contacting a complainant after a complaint has been resolved ‘to ensure that the solution was satisfactory’, and to record the complainant’s response.108 EFCU Procedure requires that a CSC to which a complaint has been referred should, when reporting back, explain whether the complainant expressed satisfaction with the explanation or information provided or action taken.109 The CSC Procedure does not stipulate that complainant satisfaction feedback should be sought, and it is unclear whether local and district offices conduct surveys as part of the complaint handling routine.
292. EFCU has made a promising start in eliciting client feedback, but DCJ should build on these initiatives. A written policy should set out how, when and by whom complainant satisfaction surveys are to be conducted, and how the results will be circulated and considered. Any surveys should collect Aboriginality and other demographic information, to facilitate more sophisticated reporting on the experience of Aboriginal complainants.
Good complaint handling principles | What we observed |
|---|---|
Complaint investigations are independent, impartial, fair and transparent | EFCU does not have an ‘investigation’ function, or a strong quality assurance role |
Complaint and review systems are integrated to avoid double-handling, ensure seamless transfer and referral processes, and avoid complaint issues ‘falling through the cracks’ | Complainants who escalate their complaints from local offices to EFCU, may have their complaint returned back to the same local staff member for handling |
Complaint investigations are, and are perceived to be, fair and free of bias. | Investigations conducted at the local level are not perceived to be fair, or impartial |
Complaint and review systems are not well integrated and some complaint issues go unactioned. |
293. A recurring theme in feedback from Aboriginal stakeholders was that the complaint system lacks independent investigation and decision-making accountability. Aboriginal people told us that:
294. DCJ does not have a centralised complaint investigation function. EFCU and CSIM perform what is essentially a centralised ‘clearing house’ type of role which involves resolving enquiries, referring complaints for local resolution, and managing associated record keeping and reporting. The Prudential Oversight team may undertake an investigation, but its focus is primarily on contract management issues arising from the complaint.
295. In earlier chapters of this report, we discussed weaknesses in DCJ’s complaint handling system, including issues with workforce capacity to handle complaints, perceptions and experience of retribution, and at times circular processes by which complaints escalated to EFCU from local office staff handling are returned to the same local handler for resolution. A well-functioning central complaint and review function for certain complaints may help address many of these issues, and improve confidence in the independence and accountability of the complaint resolution process.
296. We understand a central complaint handling unit that preceded EFCU110 did have a complaint investigation function, but this was regarded as an unsustainable arrangement on resourcing grounds.
297. EFCU is currently resourced for 6 staff111 who handle enquiries, feedback and complaints about child protection, and manage over 10,759 child protection-related contacts per year.112 To manage this volume, a high proportion of matters are finalised through the initial call (e.g., after a quick ChildStory check). Only around 5% of matters are classified as complaints and referred to district offices for local resolution.
298. EFCU also explained – and to an extent justified – the current arrangement by the principle of ‘local resolution’. The EFCU Procedure states: ‘The fundamental aim of the EFCU is to provide an efficient and effective complaints intake service, with the primary objectives of referring for local resolution any complaints that it cannot resolve at the intake stage’.113
299. The principle of local resolution is also stated even more strongly in two other statements in the EFCU Procedure:
300. It is open to question whether EFCU is overstating the need for local resolution. CS CRAMA only ‘encourages’ rather than ‘requires’ local resolution – s 3(1)(c) provides that one of the objects of the Act is ‘to encourage, wherever reasonable and practicable, the resolution of complaints at a local level’.116
301. Local resolution is an important principle, strongly supported by our office, but must be balanced against other considerations. The overarching aim is to ensure complaints are handled fairly, effectively and impartially, and complainants can be reasonably confident in the complaint arrangements. That aim is arguably clouded by a comment in the EFCU Procedure that seems to prioritise local resolution over the preference of complainants worried about impartiality:
‘One of the essential intake tasks is to encourage complainants who might be reluctant to deal directly with the local level to do so. This reluctance may be due, for example, to a history of conflict or breakdown in relations, or because the complainant regards the same staff as being responsible for the issues that have led to their complaint, and may question whether they will receive a fair hearing’.117
302. However, in some cases these same considerations may mean that investigation outside the district of complaint is genuinely warranted.
303. DCJ’s response to our review emphasised EFCU operates with a high level of independence as it does not report directly to a Community Services district or Head Office.118 This is important and should be preserved. It bolsters EFCU independence and underpins an important public message about the DCJ complaint system.
304. However, the role of EFCU as an independent complaint resolution unit is less persuasive given the analysis in other chapters of this report observed that most resolution actions, and quality assurance, occurs at the district director level with EFCU taking district responses on ‘good faith’. We also observed that people get caught in a circuitous process where, if they complain to EFCU because they are dissatisfied with district complaint handling, their complaint will be referred back to the district (and occasionally even the same person) for handling.
305. At the district level, we heard that some districts may from time to time arrange for another district to handle a complaint, at a complainant’s request. We understand this occurs on an ad hoc basis and there is no documented or consistent process for this.
306. The issues described throughout this report mean that in some cases, local resolution may not be the preferable approach to resolution. This might include complaints where –
307. This prompts consideration of whether EFCU – or another central unit – should have an investigation function, even if only in a prescribed set of circumstances (e.g., including where the complaint is about how the complaint was handled at the local level). At the very least, there should be a process in place whereby EFCU can refer a complaint for arm’s length investigation outside the CSC or district which is subject of the complaint.
308. We note again our observation of the value and expertise that the OSP can bring to escalated complaints to the extent that it overlaps with its core functions. This raises the question of whether it could (with adequate additional resourcing) be given an expanded function of investigating serious or complex escalated complaints involving practice errors or unresolved problems.
309. Several districts also described Family Group Conference processes (if taken up by families) as a forum where complaints are raised and resolved with the assistance of an independent facilitator.
The complaint system is also performing a de facto review function
310. Not all adverse decisions that are made by DCJ have an internal review right,119 or right to review by a merits review tribunal, despite the fact they can have a significant impact on the Aboriginal children and families involved.
311. In these cases, it falls to the complaint handling system to provide a review of substantive administrative decisions. In this way, it has a dual role of handling complaints about problems like lack of communication or poor customer service while also performing a de facto review function.
312. This underscores the vital importance of a well-functioning complaint handling system, which has the capacity to independently review and investigate decisions and actions of staff.
313. That said, there may be some important DCJ decisions and actions that do not currently have internal review rights, but which might be more appropriately managed via internal review than a complaints framework.
314. Complaint systems cannot fully perform a review function, and do not confer any enforceable or externally reviewable rights. As the Administrative Review Council observed:
To some extent, complaint handling systems are similar to internal review. Both are activated by applicants dissatisfied with their dealings with the agency, and both are directed (in part at least) to improving the agencies’ performance and in doing so make it more accountable. The principles underpinning good complaint handling and internal review may be similar (for example fairness and efficiency). However, they are not the same. Importantly, complaint handling gives no specific enforceable rights to applicants, which is the heart of administrative decision making, and administrative review.120
315. Review systems can also have the benefit of shifting the focus away from the parties involved, and a dispute about their different subjective positions or opinions, to the merits of the decision itself (i.e., whether it was objectively the correct and preferable decision).
316. If a person has to use a complaints system to challenge a decision, it can mean greater focus on the parties to the complaint. This has the potential to deter complainants, have negative impacts on staff well-being, or increase retribution risk. For example:
317. There is also an inherent risk that, for complainants who frequently complain about other issues, complaints about decisions may be treated dismissively on the basis of the person’s complaint history, as we heard from some DCJ staff in our survey.
318. From the staff perspective, being the subject of a complaint is inherently an uncomfortable position. Being the subject of a complaint can impact staff well-being and may have other flow-on impacts. For example, research published by the University of Glasgow shows a caseworker’s attitude to a complainant may change and become defensive or more cautious in dealings and in some cases. The research also found that the likelihood of a negative effect included factors such as the level of experience of the staff member and whether the complaint is perceived as personal, as an attack on professionalism, or vexatious.121
319. We discuss retribution in an earlier section (page 65), which is a real issue DCJ must grapple with, but note here that changes to how a complainant is treated after making a complaint can in some cases amount to retribution (whether real or perceived, and conscious or unintended), and a more ‘neutral’ review system may potentially have a flow-on benefit for reducing retribution risk.
320. One example of a decision that might appropriately be subject to a right of internal review is a decision about what is in included in a Leaving Care plan (or omitting to finalise a Leaving Care plan). In Emmy-Lou’s case at paragraph 212, an 18-year-old Aboriginal care-leaver complained she was not receiving any After Care support and a ChildStory check showed her service provider had not finalised an After Care plan. We previously commented that her contact should have been classified as a complaint, as this may have prevented it falling through the cracks for almost a year until she re-contacted. However arguably, given she had a statutory right to have a leaving care plan under s 166(1) of the Care Act, a right of review of a decision about a Leaving Care plan (or failure to finalise one) may have been a more appropriate mechanism.
321. Another example might be decisions that relate to payments, such as in Tyrone’s case at paragraph 212, where a Care+1 payment was withheld from him for use by the service provider. Review rights increase accountability and transparency
322. An effective, centralised review function with the ability to conduct an independent review before either affirming, setting aside or varying DCJ decisions could potentially have wide-ranging benefits, including improved consistency in decision-making across districts, increased accountability and transparency, and increased trust in DCJ’s decision-making.
323. The Administrative Review Council preferred a broad approach to the identification of merits reviewable decisions:
If an administrative decision is likely to have an effect on the interests of any person, in the absence of good reason, that decision should ordinarily be open to be reviewed on the merits. ……The Council’s approach is intended to be sufficiently broad to include decisions that affect intellectual and spiritual interests, and not merely property, financial or physical interests.122
324. It cautioned that if a more restrictive approach is adopted, there is a risk of:
325. We acknowledge that there is a complex existing external review and decision-making process within DCJ, including in proceedings before the Children’s Court, and external review of a limited number of decisions by NCAT.
326. DCJ should work to identify decisions that substantially affect the rights or interests of a child, family or carers that should be subject of a review, and avenues by which that review might happen. Consideration should be given to a centralised, independent review unit, to ensure reviews are conducted at arm’s length, and to promote consistency and quality in decision-making across districts.
327. It should also develop guidelines for appropriately supporting and managing DCJ staff whose actions or decisions are the subject of a complaint.
Good complaint handling principles | What we observed |
|---|---|
A good complaint system is easy for Aboriginal people to access with multiple entry pathways | Aboriginal people we consulted find the DCJ complaint system overly complex and difficult to navigate |
The system is actively promoted, to reach and be understood by those who may use it | They believe it is not attuned to their needs at a cultural, practical or emotional level |
Assistance and advice is readily available to reassure Aboriginal people of their right to complain and that complaints are taken seriously | They are not confident complaint outcomes will be fair or just |
A good complaint system operates with transparency to instil trust. | Barriers to complaining are greater for Aboriginal children, who make little use of the complaint system |
Some Aboriginal staff we heard from are equally disillusioned. |
328. Aboriginal people we spoke to told us that DCJ’s complaint system has significant accessibility barriers. We heard that the complaint system is complex and difficult to navigate, and that people are frustrated at dealing with multiple personnel and having to tell their stories ‘over and over again’.
329. We will not repeat the problems Aboriginal people told us about that have already been summarised at the beginning of our observations chapters, but all are centrally relevant to the issue of accessibility (in particular fear of retribution, unfairness, transparency, accountability and workforce capacity).
330. Facilitated workshops with Aboriginal people and front-line service providers identified 6 key reasons Aboriginal people were reluctant to engage with DCJ’s complaint handling system as depicted in Figure 16 below. Underpinning these reasons for reluctance were issues with complaint system visibility, previous poor experiences, slow response times and lack of outcome communication from DCJ.
Figure 16 - Workshop outcome: reasons for reluctance to complain
331. Another strong theme that emerged was the vital importance of advocates to assist people to complain to DCJ, and that these advocates must be trusted in each Aboriginal community.
332. Accessing a complaint system is, from an end-to-end process perspective, the starting point for a user journey. The many systemic issues described in earlier chapters of this report have a direct and significant impact on the accessibility of the system for Aboriginal people:
333. These issues will not be revisited in this chapter, noting that if the recommendations of this report are implemented, any progress in addressing these issues should also improve accessibility of the system.
334. This chapter examines further discrete accessibility issues, and what additional steps might need to be taken to improve system accessibility. DCJ staff have mixed views, but few said the system was highly or very accessible
335. Our DCJ staff survey asked staff to rate the accessibility of the complaint system for Aboriginal people. There were 88 staff (25%) who responded that they were ‘not sure’. For the remaining respondents who expressed a firmer view about the accessibility of complaint systems for Aboriginal people (see Figure 17): A 36% said the complaint system was not accessible or not very accessible A 27% said the system was moderately accessible A 12% said the system was highly or very accessible.
Figure 17 - DCJ staff perceptions of system accessibility
336. Staff were more likely to have a negative view of accessibility if they were themselves Aboriginal. Of the staff who responded that the complaint system was not accessible or not very accessible:
337. Staff said the following were the biggest barriers for Aboriginal people to use the DCJ complaint system:
338. A core issue in this review is whether the DCJ complaint system is accessible by and appropriately responsive to Aboriginal children and young people.
339. We examined that dimension in several ways – asking participants in several forums, surveying DCJ staff, drawing from interviews the Office of the Advocate for Children and Young People (ACYP) had conducted with children and young people, and looking at a sample of complaints made directly by children and young people.
340. During our review, DCJ recognised the importance of the complaint system being accessible to children and young people and acknowledged that the barriers they face in using a complaint system are accentuated in the child protection system. DCJ has a Charter of Rights for children and tailored resources to communicate those rights to children. Its guideline ‘Talking to Children and Participation’ advises staff about communicating with children and enhancing their participation in decision-making. It also includes a section on complaints that refers to other DCJ guides, such as the ‘Speak Up and Make a Complaint’ guide123 and the Kids Central Toolkit124 which encourage children to speak up about their concerns so they will be more at ease about making a complaint.
341. However as shown in Figure 18 below, DCJ staff perceptions about the child-friendliness of the complaint handling system for Aboriginal children and young people were generally negative: A 50% of staff said the DCJ complaint system was not, or not very, child-friendly A 19% of staff said the system was highly, very or moderately child-friendly.
Figure 18 - DCJ staff perceptions about the child-friendliness of the system
342. When further broken down, Aboriginal staff were more likely than non-Aboriginal staff to hold a negative view, with 88% of respondents who identified as Aboriginal answering that the system was not, or not very, child-friendly. A similarly negative assessment was expressed by Aboriginal participants in the facilitated forums we conducted. Overall, they expressed the view that the DCJ complaint system was not child-friendly.
343. We looked also at the pattern of complaints from children in EFCU data and found they rarely complain to EFCU:125
344. This was also apparent in the EFCU complaint files we sampled, of which only 4.5% were made by children and young people.
345. In 2021, the ACYP interviewed 20 Aboriginal children and young people who were in or had recent experience in OOHC. The ACYP shared transcripts of these interviews128 with the review team. The following information in Table 4, in a condensed way, extracts the voices of those children on complaint handling.
Table 4 - Voices of Aboriginal Children and Young People from ACYP interviews

346. Grace’s case illustrates how a failure to respond to a child’s request for an advocate compromised the handling of a complaint.
An Aboriginal child in OOHC, Grace, made a joint complaint with her friend’s carer, Elaine, as her advocate. Allegations concerned the care she was receiving and alleged mistreatment by the service provider staff.
EFCU referred the complaint back to the service provider, noting 6 complaint issues, and recommending how the complaint should be handled. This included allowing Elaine to attend any meeting (as per Grace’s wishes), and not holding a meeting at the service provider premises.
The following week, when Grace was at the service provider premises, the CEO of the service provider discussed the complaint directly with her alone, without her advocate Elaine being present.
The service provider response to EFCU did not separately address all 6 complaint issues. EFCU closed the complaint without further action.
The service provider response described issues it had in managing Grace’s behaviour and alleged hostility from Elaine with whom it would no longer communicate. The mistreatment allegation was not sustained after staff denied the allegation.
EFCU had initially grasped the seriousness of the complaint in its referral recommendations to the service provider. However, it did not follow up (with Grace, Elaine or the service provider) even though its recommendations had not been followed, and the power imbalance between the CEO and
Grace was clearly unacceptable in circumstances where she had requested an advocate. Further, the service provider allegations about Elaine were not questioned or put to Elaine.
347. In response to Grace’s case and this review, DCJ advised that EFCU has now changed its policy to add an additional step, where appropriate, to contact clients under 18 years old to discuss the outcome of their complaint.
DCJ can do more to incorporate complaint rights in casework policies
348. Most Aboriginal people affected by the child protection system interact with DCJ at the local level via casework or related interactions. These interactions can be both the source of the issue complained of and a key complaint system access point. It is therefore essential that complaint rights and processes are communicated to people at key casework touchpoints. Policies that govern these interactions should include guidance on how and when this is to be done.
349. Currently, DCJ mandates require complaint rights to be discussed with children when they enter care, and as part of case planning and annual reviews.129 In our view, complaint rights should be communicated more regularly to children and families, particularly where decisions or changes are being made that may have a significant impact on day-to-day arrangements for a child, or where a parent may be adversely affected by the decision or change. Examples include a change in caseworker, planning activities and key events such as commencing or leaving care.
350. We also looked closely at the Aboriginal Case Management Policy (ACMP), because of its important objective to guide Aboriginal-led culturally embedded casework practice. We were concerned that the ACMP does not contain any reference or links to the complaint handling system. Principle 7 of the ACMP ‘Principles of Aboriginal Case Management’ is that case management must be accountable to Aboriginal people for the outcomes achieved for Aboriginal children and their families. In our view, effective complaint handling is vital to pursuing that Principle.
351. Similarly, the Aboriginal Child Safety procedure would benefit from the inclusion of directions to staff to ensure children and families understand their right to complain without retribution and are provided with the phone number of EFCU and local complaint pathways. This message should be repeated throughout the document at key points, including during or after engagement with Aboriginal people. DCJ has more work to do on charters of rights
352. A charter expresses an organisation’s commitment to complying with the service delivery standards outlined in the charter. This is designed as a message – a guarantee to customers and clients – that they will be valued and treated respectfully. It also conveys a message internally to staff about the standards expected of them and may support an organisation’s culture. In that way, charters align with other social and government trends for greater transparency, accountability and customer-centric service delivery. A charter may also outline the organisation’s expectations, framed as a set of complainant responsibilities.
353. The Family is Culture Review recommended that DCJ develop a Charter ‘to help to explain the rights and responsibilities of Aboriginal family members to guide their decision-making’ about making child protection complaints.130 The Review highlighted the work of Dr Sharynne Hamilton131 and Prof. Valerie Braithwaite132 who, in consultation with parents, families and community members, developed ‘Guiding principles of rights and responsibilities for parents and family members involved with Australian Child Protection Services’. In their Occasional Paper,133 they include a table that lists a column of rights next to a column of responsibilities.
DCJ has some charters in place, but has not yet developed a charter for Aboriginal families
354. EFCU’s complaint acknowledgement correspondence includes an attachment which is laid out in a similar way to the Hamilton and Braithwaite model. Listed responsibilities include ‘taking all practical steps to prevent retribution to ensure that you are not subjected to any detrimental action in reprisal for making your complaint’.
Figure 19 - EFCU Managing your complaint extract
355. DCJ has also published several charters and other rights statements on its ‘Your rights as a child or young person in care’ page134 on its website. This includes a Charter of Rights for 7 to 12-year-old children and a Charter of Rights for 13 to 17-year-old young people. These include child-friendly posters and animations. The content is for a wider audience, although one animation includes a brief image of an Aboriginal flag. DCJ requires caseworkers135 to provide children 7 years and older with a copy of the Charter of Rights, ensure the child understands the Charter and make appropriate records.136
356. DCJ advised there was no record of Aboriginal consultation occurring in the development of its charters for children, which were developed in 2006 and updated in 2016 prior to the Family is Culture Report being published.137 We are also not aware of any consultation with Aboriginal people in the development of EFCU’s ‘roles and responsibilities’ document.
357. Other rights resources made available by DCJ include:
358. Those resources are all designed for a wider audience, and while helpful, none amount to a charter of rights for Aboriginal families.
Charters of rights in other jurisdictions
359. Comprehensive charters are in place or being developed in other jurisdictions. Some have been developed after comprehensive stakeholder engagement and with reference to the Hamilton and Braithwaite model.
360. The Australian Capital Territory (ACT),140 Western Australia141 and Queensland142 all have charters in place for families and parents involved with child protection. The ACT charter, for example, was founded on the work of Braithwaite and Hamilton, informed by feedback from families and aligned with the ACT Human Rights Act 2004. 143 This charter is also for a wider audience, but included consultation with the Aboriginal and Torres Strait Islander Co-Design Network and specifically references the experiences of Aboriginal people.
A well-promoted charter of rights for Aboriginal families may help improve accessibility
361. Although DCJ has published several charters and statements of rights, and there is some very limited Aboriginal-specific content in these documents, they mostly address a wider or general audience. There is no record of consultation with Aboriginal people, including Aboriginal children or young people, or Aboriginal organisations in the development of these documents.
362. A charter of rights and responsibilities for Aboriginal families, developed in consultation with Aboriginal people, may help build trust between DCJ and families, clarify expectations, and empower families to assert their rights. In developing any charter, DCJ should have close regard to legislated rights of Aboriginal people, including the recently introduced Aboriginal and Torres Strait Islander Children and Young Person’s Principle144 and the Aboriginal Case Management Policy.
363. We examined DCJ’s website145 to gauge if it provided adequate information about complaint pathways and processes and to assess if changes would improve accessibility of website information to Aboriginal children and families.
364. Overall, there is scope for improvement in the following areas:
DCJ’s website contains several pages with complaint information
365. There is a feedback widget on DCJ’s homepage. If a person clicks on the ‘unhappy face’ icon they are invited to lodge a complaint. A person unfamiliar with widgets who used the search word ‘complain’ on DCJ’s homepage,146 within 3 clicks will reach a link to a ‘Child protection complaint handling’ page and a ‘Your rights as a child or young person in care’ page (which contains links to charters of rights documents that include information about complaints).
366. Below is a summary of key webpages with complaint information:
Table 5: DCJ webpages with complaint information

The Feedback and Complaints page could be clearer and less confusing to navigate
367. The page has a lot of valuable information that applies to all complaints, for example, topics such as ‘What if I need assistance to provide feedback’ and ‘What if I am dissatisfied with the handling of my complaint’. However, the link to the dedicated child protection complaint page is above that information, so a person who immediately follows the child protection complaints page link is likely to miss that important information (which you only know is there if you first scroll down to see it before scrolling back up to follow the link to the dedicated child protection complaint page).
368. The topic ‘What if I need assistance to provide feedback’ (which offers to assist people with a disability and people who do not understand English well) could be made more inclusive. For example, it could be extended to other people who may have difficulty making a complaint, including Aboriginal people, or children.
Speak Up page and Caring for Children page language should be clarified
369. While otherwise helpful, these pages give the impression that the right to complain to EFCU does not arise until after these things have been tried (e.g., speaking to your caseworker or another adult like a school counsellor ‘If you have tried all of these things, you have a right to make a complaint’). In fact, EFCU can be contacted at any time. Similarly, the advice for children who have issues with their carer incorrectly implies the caseworker is the only complaint route (as opposed to being the preferred route). This should be clarified.
DCJ could add more content relevant to reducing retribution barriers
370. Neither the Feedback and Complaints page nor the Child Protection Complaint Handling page include any reassurances about the right to complain without retribution. No reassurance is given that the DCJ takes seriously its responsibility to protect complainants from retribution, or that people who may fear retribution are encouraged to discuss their concerns with EFCU. Any potential complainant concerned about retribution, and particularly children and young people in OOHC would need to separately access the 12-page DCJ Complaint Policy which states ‘we are responsive and will ensure customers receive no detriment for having complained’, which recently replaced language in the earlier FACS Complaint Policy that ‘no unfair treatment comes from making a complaint or providing feedback’.155
371. DCJ’s webpage content falls short of explaining complaints can be handled ‘anonymously’ (the complaints policy says anonymous complaints are accepted,156 but it is likely that few complainants will read the full policy). The Feedback and Complaints page advises complainants ‘make sure’ to include their ‘name, postal address and phone number’ and that ‘While we can handle your complaint confidentially, this may limit our ability to examine or resolve your concerns’. In our view, complaints must always be handled ‘confidentially’ and the use of the word ‘confidentially’ alone in this context does not communicate the ability to lodge a complaint ‘anonymously’.
372. The website does not refer to the ability to request an Aboriginal caseworker be involved in handling a complaint. The statement that complaints are important and valuable to help the DCJ improve its services could also be made more prominent.
DCJ could include clearer timeframe and escalation information
373. The Feedback and Complaints page advises complainants that feedback will generally be acknowledged within 3 working days, and to expect a response within 20 working days. It says serious or complex complaints may take longer, a person will be told if there is a significant delay and, if possible, given an estimated timeframe for a response. However, the Child Protection Complaint Handling page (where some people will land instead) does not include advice about what to do in case of delays, rights to be kept updated about progress, or timeframes for more complex complaints.DCJ could add more child-friendly, culturally and trauma-informed content
374. The review team spoke with DCJ staff in 2 areas – those running the child rights campaign project, which is looking at how to improve child awareness of rights; and the team managing the transition of content into the Care leavers page (hosted on the NSW Governments ‘Living in NSW’ page, not DCJ’s own website).
375. We understand improving information available to children and on the website about the right to complain is within the scope of those projects. We encourage DCJ to add complaints information to its Care Leaver's Charter of Rights and to ensure there are links from the Care leavers page to simple complaints information in child-friendly language and formats (including the use of images, videos and colour).
376. Generally, our view is that the website could be improved to make it more welcoming and reassuring for Aboriginal people. It could include targeted information or advice to Aboriginal people on the website complaints pages, reassurances about anonymity or retribution, links to complaint advocates and culturally welcoming or reassuring graphics and pictures. There is a good FAQ sheet on the Feedback and Complaints page about where and how to obtain legal advice, but there are no other linked agencies or resources specifically for Aboriginal people that could potentially assist with complaints.
Information about review rights
377. There is little information on DCJ’s website about review processes and pathways. Even for the limited decisions reviewable by NCAT,157 we found no child protection decision review policies,158 factsheets or processes describing review processes and how to use them. This is in stark contrast to the considerable information available for external review in other programs e.g., this housing appeals brochure159, which is specifically targeted to Aboriginal people.
Good complaint handling principles | What we observed |
|---|---|
Government funded services should be contractually obliged to provide quality complaint handling | Partnerships Directorate maintains a comprehensive suite of guidelines and forms, which could be improved to ensure any cultural or other complainant needs are identified |
Agencies should have comprehensive guidelines and procedures for resolving complaints about contractors | Contracting complaints are almost always managed by EFCU, using its forms and processes, and the contract manager role in complaints appears ‘light touch’ |
Contract managers should proactively monitor compliance with complaint handling obligations | Contract managers could do more to proactively monitor service provider handling of complaints from Aboriginal people. |
Complaints and complaints data should be analysed to detect systemic issues and continuous improvement opportunities for contracted service provision. |
378. Service providers also have contractual obligations to deliver quality complaint handling services. These include requirements to provide accessible complaint information, encourage and enable complaints, maintain policies and procedures (and make them available on request), and keep a register of complaints. Some programs include other specific requirements, such as to advise clients about complaint and appeal rights or have clearly stated timeframes.
379. It is positive that all these contracts have complaint handling requirements, although these terms are not entirely consistent across programs, potentially adding to complexity in monitoring compliance.
380. DCJ has a responsibility to ensure its service providers meet their contractual obligations, including for handling complaints and improving outcomes for Aboriginal children. This can be achieved through activities such as monitoring performance and compliance with contractual requirements and supporting service providers with advice and assistance on how to meet obligations.
381. DCJ advised that it began keeping a register of contracting complaints in October 2019 following the Family is Culture Report. That register holds data on complaints DCJ receives about service providers. DCJ provided our review with complaint register data for complaints received from 11 October 2019 to the end of November 2022 (when DCJ compiled its response for our review). While not perfectly aligned with financial years, this represents just over 3 years of complaint handling data. The registers recorded 244 contracting complaints identified as potentially in scope of the review. The register does not distinguish between Aboriginal and non-Aboriginal complaints.
382. A total of 99 (41%) of the registered complaints were about programs that provide services to children and families involved in the child protection and OOHC system. The vast majority relate to the Permanency Support Program (PSP):
383. The registers do not have a unique identifier for each complaint and if a complaint raised multiple issues this appeared to sometimes be recorded as separate complaints, rather than as a single complaint with multiple issues. This means the review team could not ascertain the total number of complaints with absolute certainty.160 However, the data was sufficient for the purposes of obtaining sample files for review.
384. There was only 1 complaint registered in the 2019 calendar year. The remaining annual complaints data are shown in Figure 20 below. There were 37 in each of the calendar years 2020 and 2021 as the system for recording complaints in registers was embedded in the years after publication of the Family is Culture Report. There were only 18 complaints in the partial year to November 2022. Six complaints were undated.
Figure 20 - Consolidated Contracting Complaints register – Service Provider Complaints 1 Jan 2020 - 29 Nov 2022*
* 35 months of data to 29 November 2022
385. As Figure 20 above shows, contracting registers indicate that DCJ receives less than 40 contracting complaints per year. This is concerning, given children in NGO OOHC number in the thousands.161 The majority of complaints reached contract managers via EFCU (54 of 99), followed by staff from other areas (9 of 99). There was only 1 complaint recorded as being received directly by a contract manager.162
386. There is clear information about the contracting complaints process on a dedicated page on the DCJ website, but the low number of complaints DCJ receives about service providers warrants further consideration by DCJ to understand the reasons for this and whether there are further steps it could take to ensure people are aware they can escalate a complaint about a service provider to DCJ.
387. The register records ‘Nature of the Complaint’. The vast majority of complaints are about service provider actions, including service quality and delivery, behaviour of staff, and issues relating to communication.
388. In addition to the overarching FACS complaint handling policy, DCJ has a Handle Contracting Complaints Procedure163 and associated procedures and templates for the handling of complaints about contractors. The Handle Contracting Complaints Procedure directs that it should be read in conjunction with the overarching FACS Complaint Policy, and includes:
389. With the exception of the areas for improvement discussed below, the policy and associated procedures and templates broadly conform with the NSW Ombudsman’s best practice guidelines and provide detailed step-by-step guidance for contract managers in the Commissioning and Planning teams based in district offices.
390. However, we identified the following issues and scope for improvement:
391. To help detect and address contract non-compliance and broader program issues DCJ needs an effective complaint handling process to receive and respond to complaints about contracted service providers.
392. PSP contracts involving Aboriginal children are managed by contract managers located in the districts, with support available if needed from the Prudential Oversight team. The level of involvement of the contract manager in the handling of complaints will vary according to the circumstances, including:
393. Contract managers collect key complaint information in Contracting Complaint Registers which are maintained by each Commissioning and Planning or Statewide Services165 team. This information is shared with the Prudential Oversight team on a quarterly basis for its centralised register of complaints, which is used to build the complaints section of PSP Provider Dashboards. These dashboards include quarterly and annual figures for open and resolved complaints in the categories of Communication, Procedures and Processes, Behaviour of Staff, Service Quality and Delivery, and Other. It also shows quarterly trend data for total open and closed cases over a 12-month period.166 The Prudential Oversight team does not share complaint handling reports with service providers, but they may be discussed in meetings between the contract manager and the service provider.
394. Where contract management issues are identified, actions a contract manager can take include:
395. Service providers are required to develop and maintain their own registers of complaints they receive. They must provide DCJ with a copy of their complaint procedure document, and must make their register available to DCJ, on request. We did not ask for these, noting our review was about DCJ’s complaint handling system, not service provider systems.
Role of contract managers in complaint resolution
396. While contract managers can receive and be responsible for the management of complaints, we observed this was rarely the case. Complaints ordinarily enter via EFCU, which retains overall complaint management. The complaint manager is copied in on correspondence, and their role is generally limited168 in practice to whether there were contract compliance issues.
397. This is not in itself a problem and is consistent with advice from the Prudential Oversight team that DCJ contract managers generally only become directly involved when other DCJ staff seek assistance having been unable to adequately resolve the complaint with the service provider.
QA process for complaints referred to service providers is ‘light touch’
398. Quality assurance was ‘light touch’ with little information to suggest that service provider responses were critically assessed, either by EFCU, Prudential Oversight team or contract managers.
399. There was no DCJ request for further information or additional action in any of the 46 contract management complaint files we examined, even where there were apparent issues in how the complaints were handled. This light touch approach is illustrated in Harry’s case at paragraph 276, in which EFCU did not follow-up when no response was received, nor when an unduly brief response was subsequently received.
Contract managers could do more to proactively follow up contract issues arising from complaints
400. Overall, while contract managers were generally provided a copy of EFCU’s response form, we observed little follow-up action by contract managers, even in cases where serious and potentially systemic contracting issues arose.
401. In Shane’s case below, a complaint that a service provider was withholding part of a carer allowance (to fund its additional casework assistance) was referred to the service provider for handling by EFCU. The complaint was ultimately upheld by a consultant hired by the service provider to look into the matter, on the basis there was no authority for the service provider to retain these funds. No response form was returned by the service provider, but a full copy of the consultant’s report was provided to EFCU and the contract manager. Despite the seriousness of the allegations, and the potential systemic and compliance issues it raised (discussed in more detail below), the complaint file contained no evidence of any further action by the contract manager
An Aboriginal foster carer, Shane, who was caring for a young Aboriginal woman, complained to EFCU that he was not receiving the correct carer allowance. A Care Assessment completed in September 2020 found that Shane was entitled to a higher allowance. The higher allowance (‘Care+1') recognises ‘the additional time and skill required, and disruption to normal daily routines, that results from caring for a child or young person with challenging behaviours and/or complex health and developmental needs.’ The service provider decided to use this additional allowance to cover the increased casework which the young person was likely to require. Shane made a formal complaint to EFCU, who referred the complaint to the service provider for handling.
The service provider engaged an external consultant to conduct an independent investigation into both the complaint and the service provider’s own concerns (about the complainant). The consultant interviewed Shane who became distressed and made comments to the effect that the service provider was unsupportive and did not value his efforts as a carer. Shane found the consultant’s questioning about how he would spend the increased allowance offensive and felt the consultant had no right to ask him about this.
The consultant’s report stated that while Shane was unlikely to use the funds for the young person’s development, this did not appear to be grounds on which the service provider could withhold the increased allowance. Four and a half months after the initial due date set by EFCU, the service provider provided the complaint outcome to DCJ, but noted they had not yet told Shane that they would pay him his full foster carer allowance, including backpay.
This complaint raised contract management issues, including whether the service provider’s complaint handling processes met the standards expected of providers, and whether it had been properly administering payments for its carers, that were not followed up.
402. DCJ process is that contract issues arising from complaints should be investigated by the contract manager or escalated to the Prudential Oversight team by the contract manager. A feedback loop to EFCU should make it clear that the contract management issues will be investigated through contract management processes.
403. If the individual’s complaint is resolved, subsequent contract management actions will not necessarily need to be communicated back to EFCU, but any subsequent discussion or actions that do relate to an open complaint should be communicated to EFCU for its records and to enable it to keep the complainant updated.
Contract management templates are rarely used
404. We did not identify any cases where the ‘contracting complaint referral form’ was used (there was 1 case where a contract manager began to fill it in). There was 1 case where a contract manager used a 1-page ‘notice of complaint’ letter to refer a complaint to the service provider, even though they had the option of using the contracting complaint referral form.
405. This may be explained by the use of EFCU forms instead, but it means that the additional information required in the ‘contracting complaint referral form’ is not captured. While the EFCU form prompts the contract complaint manager to review the complaint response and consider whether it raises any new contract management issue, it does not guide the contract manager to fully assess the quality of the complaint response the way the four-part form does.
Good complaint handling principles | What we observed |
|---|---|
Effective complaint management must be evidence and data driven | The DCJ complaint data base is patchy and inadequate |
High quality data collection and good records management go hand-in-hand | A stark weakness is that most DCJ districts do not have a suitable database or process for formally recording locally managed complaints |
The integrity of complaint data is especially important if the client group has a unique vulnerability – as with Aboriginal children in OOHC | Aboriginal OOHC complaint issues are not adequately differentiated or recorded |
Clear guidance on complaint recording must be available and known to agency staff | Complaint recording practices vary across the department and are not integrated |
An agency should undertake regular quality assurance review of its complaint data | Specialist issues that require further study in DCJ are call recording and Child Safety Standard complaint recording. |
Both quantitative data and qualitative data (including feedback from Aboriginal people) are important. |
406. An effective complaint system is evidence-based and data-driven. Comprehensive and high-quality data is essential in several ways – for mapping complaint issues and patterns, illuminating both successful and ineffective complaint outcomes, pinpointing gaps and shortcomings in the complaint system, and shaping practice improvement reform proposals.
407. Reliable data is especially important in reviewing the operation of a complaint system that aims to assist Aboriginal people. In that context, DCJ data collection is inadequate in 3 prime areas:
408. Those gaps make it difficult to paint a clear picture of when and how Aboriginal people interact with the DCJ complaint system. This chapter examines areas of uncertainty and weakness in DCJ record keeping and collection practices.
409. We heard from many Aboriginal families that their local DCJ district was the first (and preferred) place they would go to lodge a complaint. We heard the same from advocacy services, who are likely to have contacts and experience to draw on at the district level. Generally, complainants are encouraged to first raise their complaint issue at the local level or normal point of contact in an organisation. Districts and CSCs may elect to handle a complaint locally (that is, without referring the complaint to EFCU).
410. Only 1 of the 7 DCJ district clusters (and 1 of the 81 CSCs) formally collects local complaint handling data.170 The practical effect is that there is an information vacuum that hampers objective analysis. It is not known how many complaints are made to district offices, how they are handled, what is classified as a complaint, and what issues are raised by Aboriginal people, or generally.
411. This means there is no data that can be drawn on to make a comparison between districts as to how they handle locally managed complaints. DCJ is equally hampered in ascertaining what is occurring within districts and holding them to account for locally managed complaint handling activity. DCJ will be similarly hamstrung in identifying complaint themes and systemic issues in complaint management, client relations and administration of services to Aboriginal children and families.
412. This report was impacted by inadequate DCJ data. It is likely the report understates the number and type of complaints that DCJ receives from Aboriginal children and families and DCJ practices and complaint expertise.
413. The PwC audit also expressed concern that not all complaints received at district level about child protection and OOHC are notified to EFCU, and complaints are responded to differently across the department. DCJ’s response to the PwC report did not include any plan to institute a new and comprehensive centralised system for recording complaints.
414. DCJ told us it had revised the EFCU Procedure and ‘District Quick Info Sheet’ to ensure districts refer complaints to EFCU in specified circumstances. However, the EFCU Procedure is directed to EFCU staff and may not influence behaviour at district level. The District Quick Info Sheet contains information about what EFCU does but does not contain information about when or how a complaint should be referred to EFCU from districts, CSCs or NGOs.
415. The Effective Complaint Handling Guidelines recognise that it may not be necessary for a caseworker to record, or to only record minimal details of, simple complaints that are immediately resolved on first contact.171 The Australian Standard states that a record should be made of all complaints, but that a complaint need not be recorded by a frontline worker if it is not reasonably practicable to do so (e.g., utility meter readers or public transport operators), if the complaint is appropriately addressed through immediate discussion, or the frontline staff provides appropriate contact details for making a complaint.
416. It is also possible a caseworker may, from one case to the next, be unsure whether the stage has been reached at which a case should be escalated or referred to EFCU. The greater problem appears to be low awareness among caseworkers of the criteria stipulated in the CSC Procedures for resolving those case-handling uncertainties.
417. The Child Safety Standards published by the Office of the Children’s Guardian include a standard requiring organisations to implement a child-focused complaint handling procedure.172 The OCG ‘Guide to the Child Safe Standards’ explains that one of the requirements to meet this standard is that an organisation keeps ‘records of complaints made to the organisation’ and ‘records of complaint handling’.173
418. Districts appear to interpret these requirements differently. Only 1 district maintains a complaint register to meet the OCG requirement.
419. EFCU collects complaint data that distinguishes between Aboriginal and non-Aboriginal cohorts. This is valuable in itself for identifying systemic issues affecting Aboriginal complainants, and because it prompts important questions for further inquiry that are not answered by the data alone.
420. For example, the following EFCU data indicates areas for further inquiry:
Complaints involving Aboriginal children are under-represented in complaint data
421. The number of EFCU recorded complaints involving Aboriginal children is not proportionate to the number of Aboriginal children in care. During the 2019-22 period, Aboriginal children made up 43% of children in OOHC.174 However, during the same period, EFCU registered only 26% of the 1,498 complaints it received as complaints involving an Aboriginal child.
422. Complaints from children themselves is notably low, and lower still for Aboriginal children. In total, 46 child complaints were registered by EFCU in the three-year period. Of those, only 12 (26%) were registered as Aboriginal child complainants. Those 12 complaints were less than 1% of the 1,498 complaints registered by EFCU in the period.
423. Under-representation of Aboriginal people in complaint data is not only an issue for DCJ, but also for other agencies (including the Ombudsman). The important thing is that this data is collected, analysed and used to improve Aboriginal people’s access to and use of complaint handling systems. If DCJ can obtain further insight about what prompted or enabled Aboriginal people to come to EFCU, this may help DCJ identify ways to promote and enable greater use of EFCU for other Aboriginal children and families.
Aboriginal people are under-represented in complaints assisted by advocacy services
424. Only a small proportion of the complaints to DCJ from advocacy services are recorded as complaints involving Aboriginal children. Complaints registered by EFCU in the three-year period 2019-22 as coming from a ‘Professional’ or ‘NGO or other advocate’ were registered as relating to Aboriginal children in only 19% of instances. This figure was also trending downwards – from 23% in 2019-20 to 14% in 2021-22.
425. Those figures may present an incomplete picture, as advocacy services may have taken many complaints directly to districts or the CSC. Nevertheless, this low figure in EFCU data warrants further analysis to ascertain if the advocacy services representing Aboriginal children and families are fully aware of the formal complaint channels, and what might be needed to increase assistance to Aboriginal people to lodge complaints (particularly in light of the feedback we heard from Aboriginal people that they need more support to complain).
426. DCJ does not consistently record in its complaint files the Aboriginality of the complainant, the Aboriginality of the child or young person to whom the complaint relates, or whether the service provided is an Aboriginal Community Controlled Organisation.
427. Information about Aboriginality is not required in either the contracting complaints form or EFCU’s form for a referral to an NGO. Aboriginality is only captured in CSIM data in briefing notes or dot points and therefore not recorded centrally within DCJ (although CSIM advised during the review that having been alerted to the issue it would begin capturing this data).
428. There are multiple record-keeping systems in DCJ that may yield varying data:
429. Our interviews with DCJ staff showed some refer complaints to EFCU for recording, some do not, and some use EFCU only as a secondary escalation point. In some districts, a TRIM folder was used for complaints handled at or above the MCS level or director level (but not below). One district located a TRIM folder, but it had not been used since 2020. Other districts did not use TRIM for complaint documents. We were told complaints may not be recorded unless the complaint reaches director level and that generally complaints that come ‘ground up’ would not be recorded for data purposes. Some complaints may be recorded in ChildStory as file notes of client interactions, others may be recorded in ‘Household’ or other sections of the ChildStory database (if at all).
430. Those separate record-keeping systems and practices create difficulties at two levels. At the case level it can be difficult to track how individual complaints were handled and the outcome. At a system level, it can be difficult to assemble reliable data on DCJ’s complaint caseload and capture system-wide issues arising from complaints.
431. Interviewees in one district commented on the issues that arise from the limited visibility of prior complaints at the local level, including that:
432. Staff also commented that it would be good to have an information source that indicates to them that complaints exist and can be found. One staff member observed:
…. if there’s …. a pattern of complaints from [carers/families], we’re not aware of them cos they sit in a separate Satisfy silo. So how do we sort of get to know the [carers/families] and how to respond to them and maybe do some preventative work with [them] to avoid upsetting the carers in the first place, cos that’s the goal …… So I think it’s a big disconnect from a casework point of view and from a managing and preventing unrest, I think we are very much kept in the dark. [Carers/families] may have made a hundred complaints before and they may have made them all about the same thing, but as a new manager to that family, I have no idea that this has been happening or ongoing and what has or hasn’t happened before to resolve it. There might be some really key strategies that have really worked for that family and then I am reinventing the wheel, or doing the same problematic thing again towards these [carers/families] so I think there is a massive disconnect in preventing complaints being made. (Source: interviews)
Quantitative data
433. There is scope for better integration and reporting of agency-wide complaint data.
434. DCJ publishes basic EFCU complaint handling information in its annual report, which is available on the DCJ website. However, for reasons explained earlier in this report, the stakeholder feedback we heard would suggest most complaints are received and managed locally in districts and CSCs. While we accept the line between casework and complaint handling can be difficult to discern, it remains important to record and report on these complaints. CSCs should be recording and reporting on complaints managed locally.
435. Family and Community Services Insights Analysis and Research (FACSIAR) is the DCJ data unit that is set up to ‘drive evidence-based decision making to achieve the best outcomes for children, families and vulnerable communities’. This includes extracting quantitative data from ChildStory. However, FACSIAR does not appear to have a role in the extraction and reporting of complaints data across the department. FACSIAR’s potential role in complaint analysis should be considered by DCJ.
Key records not on complaint file
436. The main shortcomings in record-keeping related to complaint files are not always including key documents or recording the internal consideration of complaint issues. For example:
437. Most response forms did not include important records such as emails and file notes. Only 5 of 66 EFCU complaint files we sampled (8%) contained supporting documentation with the response form. The few files that did contain supporting documentation had important documents such as emails, meeting minutes, updated cultural plans and external consultant assessments. Similarly, some files were closed without a summary of the steps taken, evidence collected and the reasons for a decision. Most responses contained only dot point information.
438. There was a similar lack of documentation attached to service provider responses – Harry’s case is an example (see paragraph 276). This shortcoming can be concerning as DCJ staff do not have access to a service provider’s case management system. DCJ can be totally reliant on the service provider for reassurance that a complaint was properly handled and EFCU have told us that they take the service provider’s response ‘on good faith.’ In our earlier chapter on complaint outcomes we discussed the need for more robust quality assurance by EFCU (and/or contract manager). It is also important that DCJ be prepared to handle some complaints itself (e.g., where serious, complex or involving retribution risk) without necessarily referring the complaint to the NGO to handle.
Internal deliberations not recorded
439. An important dimension of case handling can be interaction between caseworkers and managers in dealing with difficult complaint issues. It was clear from our sampling of EFCU case files and our interviews with district staff that active discussion often occurs between caseworkers and managers during the handling of a complaint. This ranges from seeking advice, having a sound-out discussion, escalating a difficult issue, ascertaining a case-worker’s version of events, or giving a complainant the option of speaking with a casework manager. However, record keeping shortcomings meant in some cases it was not possible to assess the quality of these interactions, or the support and supervision caseworkers received during complaint handling.
Audio recording verbal interactions
440. A specialised aspect of complaint management and data collection is the audio recording of oral and telephone conversations. This issue touches other aspects of complaint management that are taken up in other chapters of this report.
441. It is now a familiar social occurrence that calls to telephone help and enquiry lines (particularly in the corporate sector) are prefaced with an announcement that (with consent) the call may be audio recorded for data verification purposes.
442. Calls to the DCJ Helpline and to EFCU are audio recorded. Individuals to whom we spoke said they sometimes audio recorded their other interaction with DCJ officers as they did not trust that a full or accurate written record would be kept. We heard that people do not trust that information provided to DCJ will be properly recorded in writing. We were told of instances in which the DCJ written record was allegedly incorrect as words had been mis-recorded, taken out of context or misrepresented, including in later child protection proceedings before the Children’s Court.
443. We accept that there can be a disagreement or misunderstanding as to what was said in a conversation. This is particularly so in an interaction that may be emotionally-charged regarding a child protection issue.
444. Audio call recording can be an effective and practical strategy to reduce misunderstanding. Audio recording has other potential benefits also – creating a reliable record; improving data collection and analysis; boosting efficiency and transparency in complaint management; avoiding unproductive disputation; and, overall, restoring trust to the client relationship.
445. From a retribution management perspective, audio recording would make it easier to quickly ascertain exactly what happened in an interaction with DCJ before or without the need to interview witnesses. It can also discourage the risk of misconduct occurring in the first place. As noted above, we were told by some Aboriginal people that they already make their own audio recordings of their interactions with DCJ. If this is occurring, it lends weight to the proposition that DCJ should be examining more closely whether it should be offering audio recording for any Aboriginal people who want it.
446. We acknowledge there are likely to be significant complexities associated with further expansion of audio recording in a child protection environment, and that ultimately, such expansion may or may not be appropriate. However, consideration should be given to options to enable Aboriginal people to request, if they wish, that an interaction with the department be audio recorded (i.e., on an opt in basis) so that they can:
447. On that basis we recommend in this report that DCJ examine whether it is appropriate and feasible to expand audio recording of certain calls and other client interactions. However, it would be vital that broader and deeper consultation is undertaken with Aboriginal stakeholders to ascertain whether there is broader community support for expanded audio recording and to hear any concerns before new arrangements (if any) are trialled or introduced. Any new initiatives to expand audio recording, data capture, and use should be developed in consultation with DCJ’s Ngaramanala Aboriginal Knowledge Program to help ensure an informed dialogue between the department and Aboriginal communities on Indigenous data sovereignty and Indigenous governance.175 It would also be important to consult with legal and clinical experts to help DCJ weigh the potential benefits and risks of any further expansion of audio recording.
448. Data collection and analysis protocols should also be embedded in any new arrangements for recording client interactions.
449. The need for improved record keeping and data management in DCJ is a recurring theme of this report. We briefly note a few factors that should be considered in rolling out an improved system.
Record keeping requirements
450. It is a fundamental requirement under the State Records Act 1988 (NSW) that ‘each public office must make and keep full and accurate records of the activities of the office’ (s 12).
451. The Australian Standard states that organisations should make a record of all complaints, with some exceptions for frontline workers in certain circumstances, as described above. This view is reinforced by the Child Safety Standards that urge organisations to maintain reliable records on child safety complaint handling.
452. Based on the fact that so few districts supplied complaint registers, and many complaint files were missing key records, DCJ needs to review its complaint resources to ensure staff – at all levels – have clear and consistent guidance about their obligations in relation to recording all aspects of the handling of a complaint.
Recording client interactions
453. There are differing views on when complaints and client interactions should be recorded. While some client-facing areas may not, for example, fully record complaints that are simply resolved upon first contact, there is a competing view that more rather than less should be recorded to build a fuller picture of complaint issues and trends.
454. We encountered instances in which DCJ officials were unaware of the written agency guidance on complaint recording they were expected to follow. Our view is that it should be clear to staff when an explanatory record should be kept, for example when a complaint is escalated or if the complaint is about the behaviour or conduct of a DCJ worker. Dr Andrew’s case at paragraph 250 illustrates how thorough record keeping made it possible to examine a medical practitioner’s complaint of poor treatment when making a child safety report.
455. A strong theme in Aboriginal stakeholder engagement was the view that complaints do not result in any systemic changes. Legal Aid observed that while complaints emailed to a local CSC ‘were typically actioned in a way that addressed an immediate issue, systemic complaints remain largely unresolved’.176
456. Identification and investigation of systemic problems in agency policy and administration can be strengthened through a comprehensive and integrated complaint database. This process can be aided by a database that is complete and navigable. Indeed, a high-quality record system can spontaneously flag potential systemic issues for further evaluation.
457. This was noted in the PwC audit, which observed that inconsistent and disparate complaint recording ‘limits DCJ’s ability to analyse complaint data to identify themes and root causes of complaints’.177
458. We observed obstacles to systemic analysis at a documentary and operational level. The Prudential Oversight team’s referral form contains a prompt to consider whether any new contractual issues are raised in the complaint. There is no similar prompt in the EFCU referral form. EFCU, as a centralised unit that sees the issues and responses provided by all districts, is in a strong position to identify and feedback systemic issues and promote greater consistency and agency-wide improvement.
459. Holly’s case at paragraph 266 provides an example of the kind of reflective practice information that districts sometimes share with EFCU. It would be helpful if this information were routinely provided, ensuring that EFCU can collate and share complaint improvement insights with the executive and other districts as appropriate.

We acknowledge the traditional custodians of the land on which we work and pay our respects to all Elders past and present, and to the children of today who are the Elders of the future.
Artist: Jasmine Sarin, a proud Kamilaroi and Jerrinja woman.